WARNING:
JavaScript is turned OFF. None of the links on this concept map will
work until it is reactivated.
If you need help turning JavaScript On, click here.
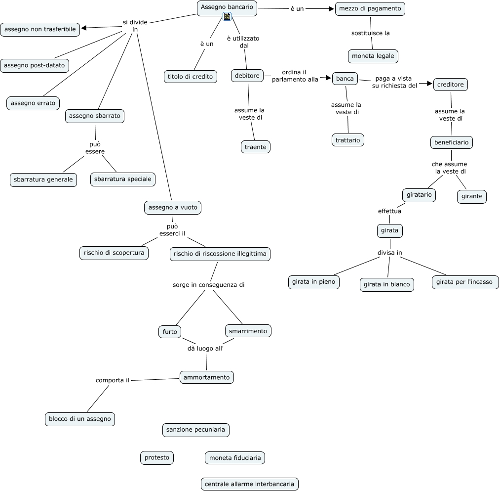
Questa Cmap, creata con IHMC CmapTools, contiene informazioni relative a: assegno bancario 1- grillo e motta, assegno sbarrato può essere sbarratura speciale, Assegno bancario si divide in assegno post-datato, rischio di riscossione illegittima sorge in conseguenza di smarrimento, girata divisa in girata in pieno, smarrimento dà luogo all' ammortamento, Assegno bancario è un mezzo di pagamento, furto dà luogo all' ammortamento, giratario effettua girata, debitore assume la veste di traente, rischio di riscossione illegittima sorge in conseguenza di furto, ammortamento comporta il blocco di un assegno, creditore assume la veste di beneficiario, beneficiario che assume la veste di giratario, beneficiario che assume la veste di girante, Assegno bancario si divide in assegno non trasferibile, Assegno bancario è utilizzato dal debitore, mezzo di pagamento sostituisce la moneta legale, Assegno bancario si divide in assegno a vuoto, Assegno bancario si divide in assegno errato, assegno a vuoto può esserci il rischio di riscossione illegittima