WARNING:
JavaScript is turned OFF. None of the links on this concept map will
work until it is reactivated.
If you need help turning JavaScript On, click here.
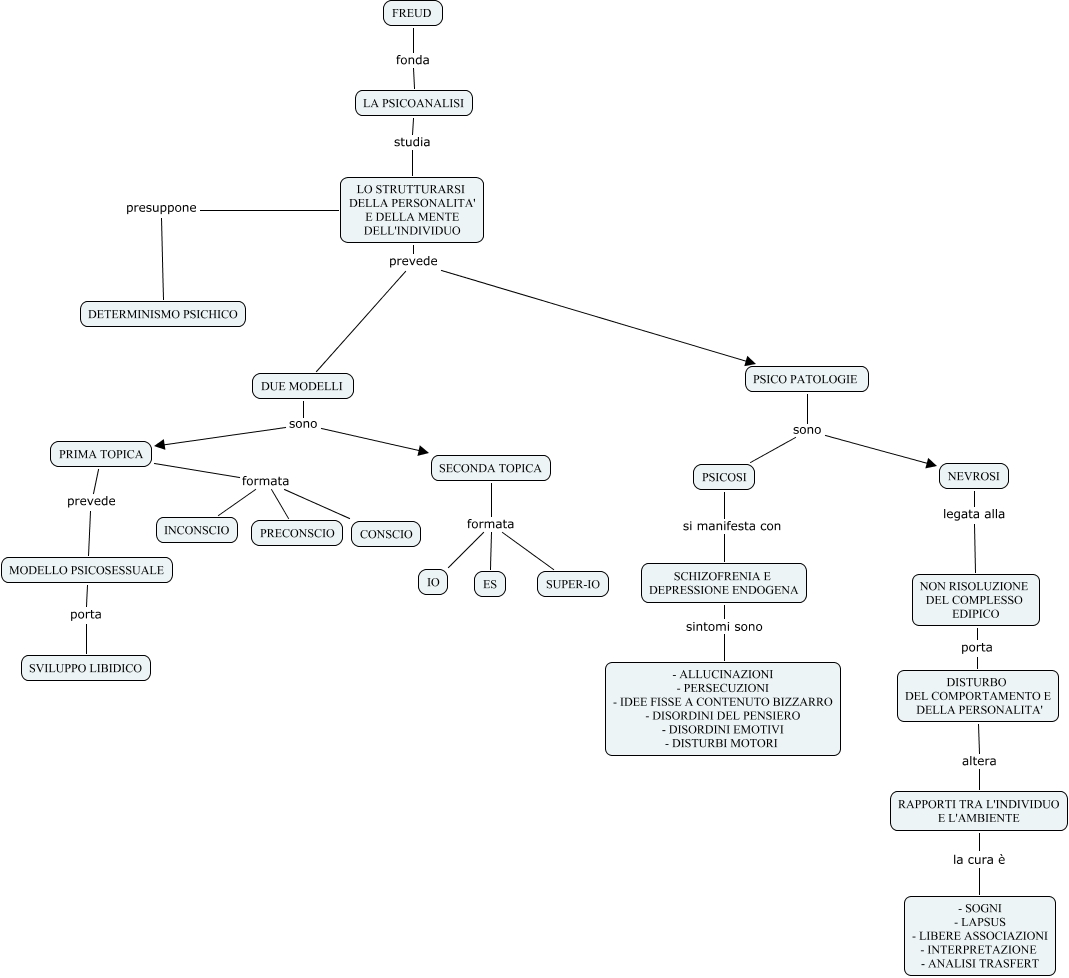
Questa Cmap, creata con IHMC CmapTools, contiene informazioni relative a: psicoanalisi, LO STRUTTURARSI DELLA PERSONALITA' E DELLA MENTE DELL'INDIVIDUO prevede DUE MODELLI, NEVROSI legata alla NON RISOLUZIONE DEL COMPLESSO EDIPICO, SECONDA TOPICA formata ES, LA PSICOANALISI studia LO STRUTTURARSI DELLA PERSONALITA' E DELLA MENTE DELL'INDIVIDUO, DISTURBO DEL COMPORTAMENTO E DELLA PERSONALITA' altera RAPPORTI TRA L'INDIVIDUO E L'AMBIENTE, PSICO PATOLOGIE sono PSICOSI, LO STRUTTURARSI DELLA PERSONALITA' E DELLA MENTE DELL'INDIVIDUO presuppone DETERMINISMO PSICHICO, MODELLO PSICOSESSUALE porta SVILUPPO LIBIDICO, PSICOSI si manifesta con SCHIZOFRENIA E DEPRESSIONE ENDOGENA, LO STRUTTURARSI DELLA PERSONALITA' E DELLA MENTE DELL'INDIVIDUO prevede PSICO PATOLOGIE, RAPPORTI TRA L'INDIVIDUO E L'AMBIENTE la cura è - SOGNI - LAPSUS - LIBERE ASSOCIAZIONI - INTERPRETAZIONE - ANALISI TRASFERT, SCHIZOFRENIA E DEPRESSIONE ENDOGENA sintomi sono - ALLUCINAZIONI - PERSECUZIONI - IDEE FISSE A CONTENUTO BIZZARRO - DISORDINI DEL PENSIERO - DISORDINI EMOTIVI - DISTURBI MOTORI, PRIMA TOPICA formata INCONSCIO, SECONDA TOPICA formata SUPER-IO, PRIMA TOPICA prevede MODELLO PSICOSESSUALE, PRIMA TOPICA formata PRECONSCIO, NON RISOLUZIONE DEL COMPLESSO EDIPICO porta DISTURBO DEL COMPORTAMENTO E DELLA PERSONALITA', FREUD fonda LA PSICOANALISI, PSICO PATOLOGIE sono NEVROSI, DUE MODELLI sono PRIMA TOPICA