WARNING:
JavaScript is turned OFF. None of the links on this concept map will
work until it is reactivated.
If you need help turning JavaScript On, click here.
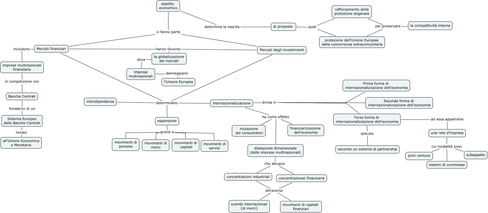
Questa Cmap, creata con IHMC CmapTools, contiene informazioni relative a: aspetto economico-globalizazione, di proposte quali protezione dell'Unione Europea dalla concorrenza extracomunitaria, dilatazione dimensionale (delle imprese multinazionali) che attuano concentrazionei finanziarie, la globalizzazione dei mercati dove imprese multinazionali, rafforzamento della protezione doganale per preservare la competitività interna, Mercati finanziari determinano Mercati degli investimenti, dilatazione dimensionale (delle imprese multinazionali) che attuano concentrazioni industriali, Terza forma di internazionalizzazione dell'economia istituita secondo un sistema di partnership, Mercati finanziari determinano internazionalizzazione, internazionalizzazione divisa in Prima forma di internazionalizzazione dell'economia, espansione grazie a movimenti di servizi, di proposte quali rafforzamento della protezione doganale, una rete d'impresa cui modalità sono sistemi di commesse, rafforzamento della protezione doganale per preservare protezione dell'Unione Europea dalla concorrenza extracomunitaria, concentrazioni industriali attraverso movimenti di capitali finanziari, espansione grazie a movimenti di merci, concentrazioni industriali attraverso concentrazionei finanziarie, internazionalizzazione ha come effetto finanziarizzazione dell'economia, Sistema Europeo delle Banche Centrali mirato all'Unione Economica e Monetaria, internazionalizzazione divisa in Seconda forma di internazionalizzazione dell'economia, Mercati finanziari determinano interdipendenza