WARNING:
JavaScript is turned OFF. None of the links on this concept map will
work until it is reactivated.
If you need help turning JavaScript On, click here.
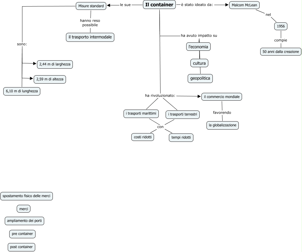
Questa Cmap, creata con IHMC CmapTools, contiene informazioni relative a: ClementeD'angeloContainer, i trasporti marittimi con tempi ridotti, Il container ha rivoluzionato: i trasporti terrestri, Misure standard sono: 2,59 m di altezza, i trasporti marittimi con costi ridotti, Malcom McLean nel 1956, Il container è stato ideato da: Malcom McLean, Il container ha rivoluzionato: il commercio mondiale, i trasporti terrestri con tempi ridotti, Il container ha rivoluzionato: i trasporti marittimi, Misure standard sono: 6,10 m di lunghezza, Misure standard hanno reso possibile il trasporto intermodale, Il container ha avuto impatto su l'economia, 1956 compie 50 anni dalla creazione, Il container ha avuto impatto su geopolitica, Il container le sue Misure standard, i trasporti terrestri con costi ridotti, il commercio mondiale favorendo la globalizzazione, Il container ha avuto impatto su cultura, Misure standard sono: 2,44 m di larghezza