WARNING:
JavaScript is turned OFF. None of the links on this concept map will
work until it is reactivated.
If you need help turning JavaScript On, click here.
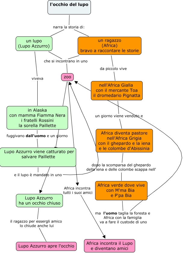
Questa Cmap, creata con IHMC CmapTools, contiene informazioni relative a: l'occhio del lupo, l'occhio del lupo narra la storia di: un ragazzo (Africa) bravo a raccontare le storie, Africa diventa pastore nell'Africa Grigia con il ghepardo e la iena e le colombe d'Abissinia dopo la scomparsa del ghepardo della iena e delle colombe scappa nell' Africa verde dove vive con M'ma Bia e P'pa Bia, in Alaska con mamma Fiamma Nera i fratelli Rossini la sorella Paillette fuggivano dall'uomo e un giorno Lupo Azzurro viene catturato per salvare Paillette, un lupo (Lupo Azzurro) che si incontrano in uno zoo, Lupo Azzurro ha un occhio chiuso il ragazzo per essergli amico lo chiude anche lui Lupo Azzurro apre l'occhio, un lupo (Lupo Azzurro) viveva in Alaska con mamma Fiamma Nera i fratelli Rossini la sorella Paillette, nell'Africa Gialla con il mercante Toa il dromedario Pignatta un giorno viene venduto e Africa diventa pastore nell'Africa Grigia con il ghepardo e la iena e le colombe d'Abissinia, Africa verde dove vive con M'ma Bia e P'pa Bia ma l'uomo taglia la foresta e Africa con la famiglia va a fare il custode di uno zoo, zoo Africa incontra tutti i suoi amici Africa incontra il Lupo e diventano amici, Lupo Azzurro viene catturato per salvare Paillette e il lupo è mandato in uno zoo, zoo ???? Lupo Azzurro ha un occhio chiuso, un ragazzo (Africa) bravo a raccontare le storie da piccolo vive nell'Africa Gialla con il mercante Toa il dromedario Pignatta, l'occhio del lupo narra la storia di: un lupo (Lupo Azzurro), un ragazzo (Africa) bravo a raccontare le storie che si incontrano in uno zoo