WARNING:
JavaScript is turned OFF. None of the links on this concept map will
work until it is reactivated.
If you need help turning JavaScript On, click here.
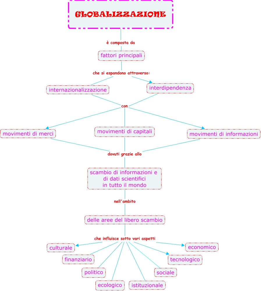
Questa Cmap, creata con IHMC CmapTools, contiene informazioni relative a: globalizzazione 1 sparano buonanno, movimenti di informazioni dovuti grazie allo scambio di informazioni e di dati scientifici in tutto il mondo, interdipendenza con movimenti di informazioni, delle aree del libero scambio che influisce sotto vari aspetti finanziario, delle aree del libero scambio che influisce sotto vari aspetti istituzionale, scambio di informazioni e di dati scientifici in tutto il mondo nell'ambito delle aree del libero scambio, interdipendenza con movimenti di merci, movimenti di capitali dovuti grazie allo scambio di informazioni e di dati scientifici in tutto il mondo, GLOBALIZZAZIONE è composta da fattori principali, fattori principali che si espandono attraverso: internazionalizzazione, delle aree del libero scambio che influisce sotto vari aspetti tecnologico, internazionalizzazione con movimenti di informazioni, delle aree del libero scambio che influisce sotto vari aspetti sociale, delle aree del libero scambio che influisce sotto vari aspetti politico, movimenti di merci dovuti grazie allo scambio di informazioni e di dati scientifici in tutto il mondo, fattori principali che si espandono attraverso: interdipendenza, interdipendenza con movimenti di capitali, internazionalizzazione con movimenti di capitali, delle aree del libero scambio che influisce sotto vari aspetti culturale, delle aree del libero scambio che influisce sotto vari aspetti economico, internazionalizzazione con movimenti di merci