WARNING:
JavaScript is turned OFF. None of the links on this concept map will
work until it is reactivated.
If you need help turning JavaScript On, click here.
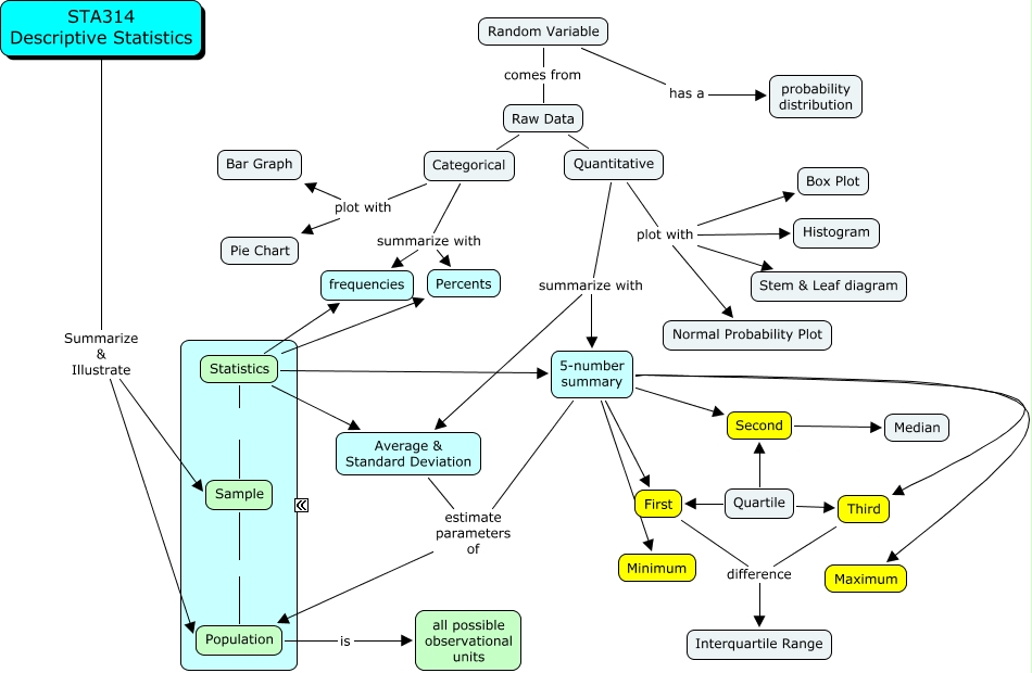
This Concept Map, created with IHMC CmapTools, has information related to: DescriptiveStatistics, Quantitative plot with Stem & Leaf diagram, Quantitative plot with Normal Probability Plot, Quantitative plot with Box Plot, Quantitative summarize with 5-number summary, Random Variable has a probability distribution, Third difference Interquartile Range, Categorical plot with Bar Graph, Random Variable comes from Raw Data, Categorical summarize with Percents, Statistics Percents, Quartile Third, 5-number summary Third, Statistics frequencies, 5-number summary estimate parameters of Population, Average & Standard Deviation estimate parameters of Population, STA314 Descriptive Statistics Summarize & Illustrate Population, Categorical summarize with frequencies, Quantitative plot with Histogram, Raw Data Categorical, Statistics Average & Standard Deviation