WARNING:
JavaScript is turned OFF. None of the links on this concept map will
work until it is reactivated.
If you need help turning JavaScript On, click here.
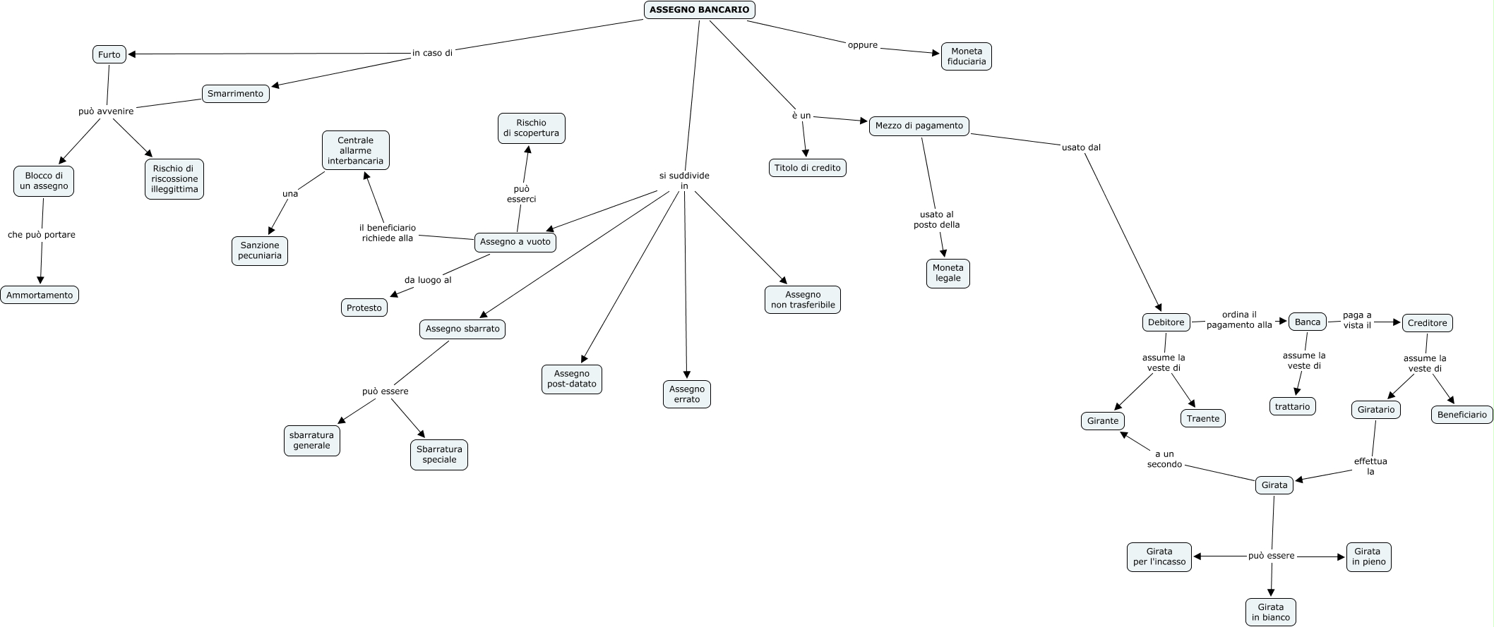
Questa Cmap, creata con IHMC CmapTools, contiene informazioni relative a: ASSEGNO-1-Galgani Sgroi Di giorgio 3BL, ASSEGNO BANCARIO si suddivide in Assegno a vuoto, Giratario effettua la Girata, ASSEGNO BANCARIO si suddivide in Assegno non trasferibile, Banca paga a vista il Creditore, Assegno sbarrato può essere Sbarratura speciale, Assegno a vuoto può esserci Rischio di scopertura, Furto può avvenire Blocco di un assegno, Girata può essere Girata in pieno, ASSEGNO BANCARIO si suddivide in Assegno sbarrato, Blocco di un assegno che può portare Ammortamento, Girata può essere Girata in bianco, Assegno sbarrato può essere sbarratura generale, Centrale allarme interbancaria una Sanzione pecuniaria, ASSEGNO BANCARIO si suddivide in Assegno post-datato, ASSEGNO BANCARIO è un Mezzo di pagamento, ASSEGNO BANCARIO in caso di Furto, Debitore assume la veste di Girante, Debitore ordina il pagamento alla Banca, Assegno a vuoto il beneficiario richiede alla Centrale allarme interbancaria, ASSEGNO BANCARIO è un Titolo di credito