WARNING:
JavaScript is turned OFF. None of the links on this concept map will
work until it is reactivated.
If you need help turning JavaScript On, click here.
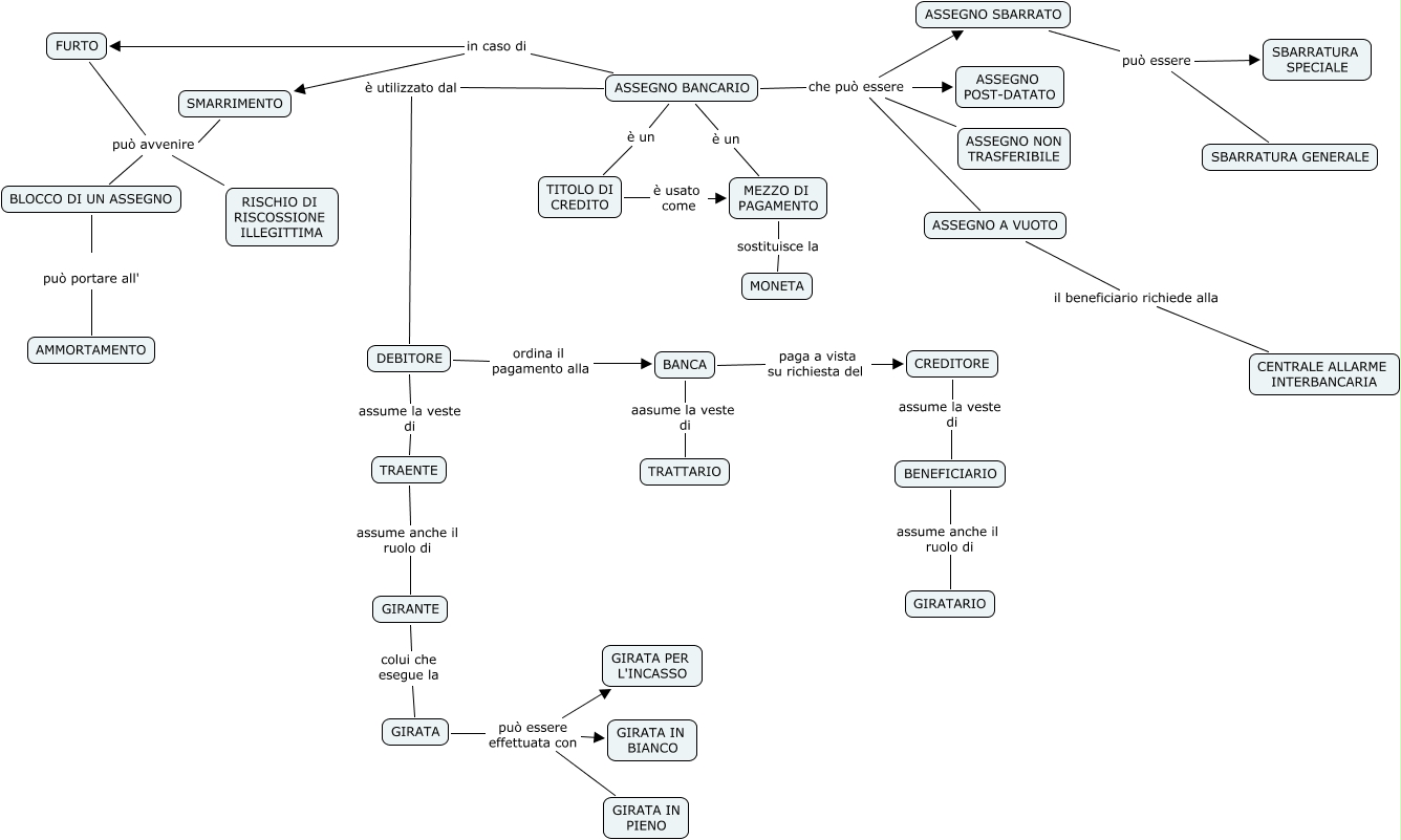
Questa Cmap, creata con IHMC CmapTools, contiene informazioni relative a: turitto di pinto 3 bl, CREDITORE assume la veste di BENEFICIARIO, ASSEGNO BANCARIO che può essere ASSEGNO POST-DATATO, GIRATA può essere effettuata con GIRATA IN BIANCO, ASSEGNO A VUOTO il beneficiario richiede alla CENTRALE ALLARME INTERBANCARIA, GIRATA può essere effettuata con GIRATA IN PIENO, BLOCCO DI UN ASSEGNO può portare all' AMMORTAMENTO, GIRATA può essere effettuata con GIRATA PER L'INCASSO, GIRANTE colui che esegue la GIRATA, TRAENTE assume anche il ruolo di GIRANTE, ASSEGNO BANCARIO è un TITOLO DI CREDITO, TITOLO DI CREDITO è usato come MEZZO DI PAGAMENTO, SMARRIMENTO può avvenire RISCHIO DI RISCOSSIONE ILLEGITTIMA, ASSEGNO SBARRATO può essere SBARRATURA SPECIALE, ASSEGNO SBARRATO può essere SBARRATURA GENERALE, ASSEGNO BANCARIO in caso di FURTO, ASSEGNO BANCARIO che può essere ASSEGNO A VUOTO, DEBITORE assume la veste di TRAENTE, FURTO può avvenire BLOCCO DI UN ASSEGNO, ASSEGNO BANCARIO che può essere ASSEGNO SBARRATO, DEBITORE ordina il pagamento alla BANCA