WARNING:
JavaScript is turned OFF. None of the links on this concept map will
work until it is reactivated.
If you need help turning JavaScript On, click here.
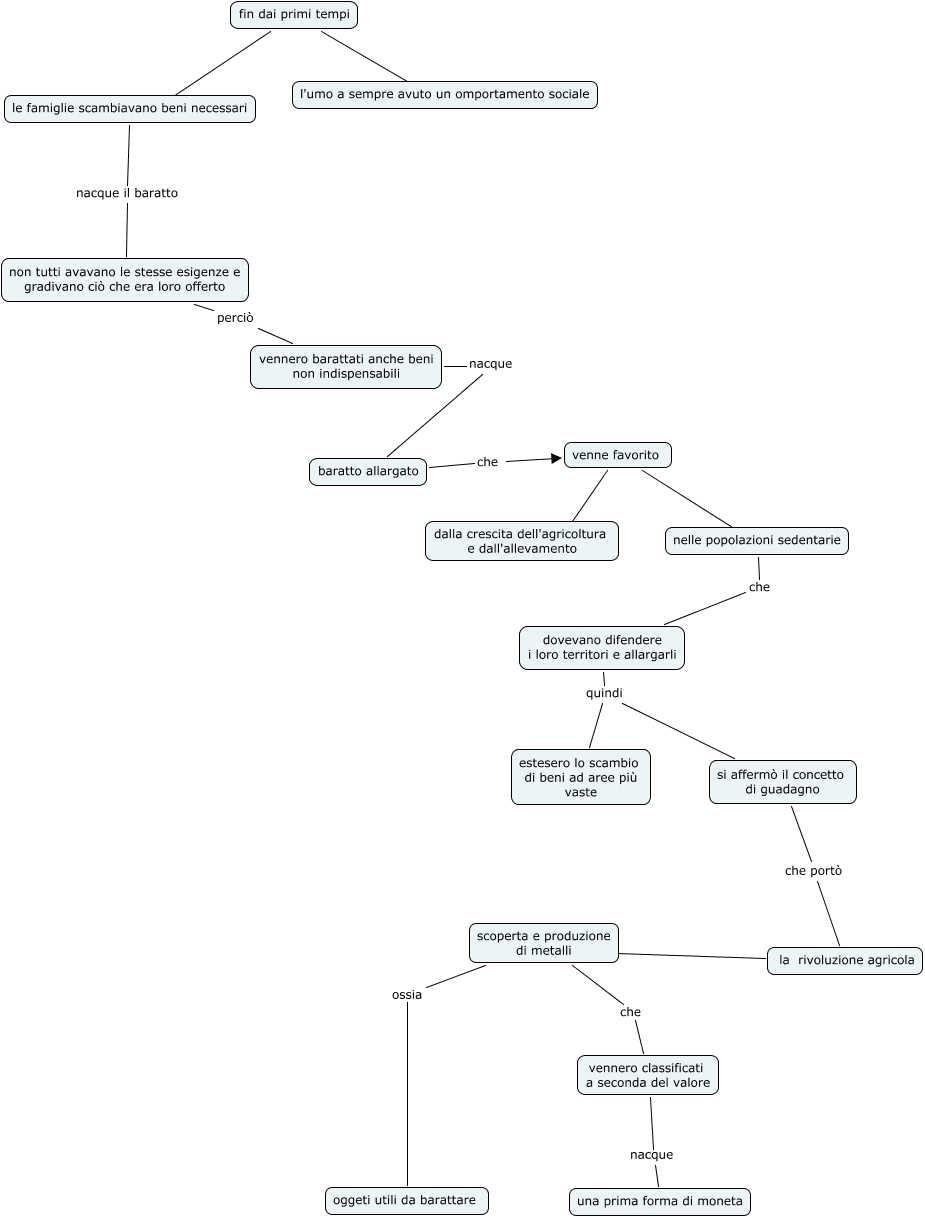
Questa Cmap, creata con IHMC CmapTools, contiene informazioni relative a: marty&ale, dovevano difendere i loro territori e allargarli quindi estesero lo scambio di beni ad aree più vaste, baratto allargato che venne favorito, scoperta e produzione di metalli che vennero classificati a seconda del valore, nelle popolazioni sedentarie che dovevano difendere i loro territori e allargarli, venne favorito ???? nelle popolazioni sedentarie, fin dai primi tempi ???? le famiglie scambiavano beni necessari, vennero classificati a seconda del valore nacque una prima forma di moneta, si affermò il concetto di guadagno che portò la rivoluzione agricola, dovevano difendere i loro territori e allargarli quindi si affermò il concetto di guadagno, la rivoluzione agricola ???? scoperta e produzione di metalli, non tutti avavano le stesse esigenze e gradivano ciò che era loro offerto perciò vennero barattati anche beni non indispensabili, scoperta e produzione di metalli ossia oggeti utili da barattare, fin dai primi tempi ???? l'umo a sempre avuto un omportamento sociale, vennero barattati anche beni non indispensabili nacque baratto allargato, le famiglie scambiavano beni necessari nacque il baratto non tutti avavano le stesse esigenze e gradivano ciò che era loro offerto, venne favorito ???? dalla crescita dell'agricoltura e dall'allevamento