WARNING:
JavaScript is turned OFF. None of the links on this concept map will
work until it is reactivated.
If you need help turning JavaScript On, click here.
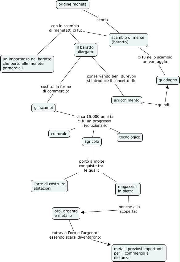
Questa Cmap, creata con IHMC CmapTools, contiene informazioni relative a: storia moneta 1-pintore e troise, arricchimento quindi: guadagno, magazzini in pietra nonchè alla scoperta: oro, argento e metallo, scambio di merce (baratto) ci fu nello scambio un vantaggio: guadagno, agricolo portò a molte conquiste tra le quali: magazzini in pietra, gli scambi circa 15.000 anni fa ci fu un progresso rivoluzionario culturale, il baratto allargato costituì la forma di commercio: gli scambi, il baratto allargato conservando beni durevoli si introduce il concetto di: arricchimento, oro, argento e metallo tuttavia l'oro e l'argento essendo scarsi diventarono: metalli preziosi importanti per il commercio a distanza., origine moneta storia scambio di merce (baratto), agricolo portò a molte conquiste tra le quali: l'arte di costruire abitazioni, gli scambi circa 15.000 anni fa ci fu un progresso rivoluzionario agricolo, scambio di merce (baratto) con lo scambio di manufatti ci fu: un importanza nel baratto che portò alle monete primordiali., gli scambi circa 15.000 anni fa ci fu un progresso rivoluzionario tecnologico, scambio di merce (baratto) con lo scambio di manufatti ci fu: il baratto allargato