WARNING:
JavaScript is turned OFF. None of the links on this concept map will
work until it is reactivated.
If you need help turning JavaScript On, click here.
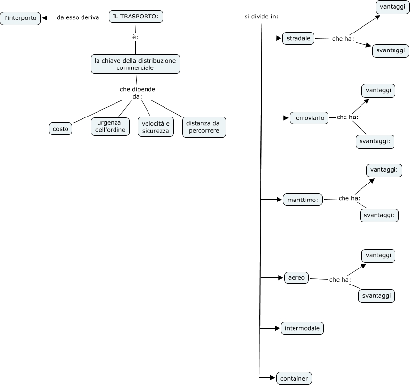
Questa Cmap, creata con IHMC CmapTools, contiene informazioni relative a: TRASPORTI, aereo che ha: svantaggi, la chiave della distribuzione commerciale che dipende da: velocità e sicurezza, ferroviario che ha: vantaggi, IL TRASPORTO: si divide in: marittimo:, IL TRASPORTO: si divide in: intermodale, aereo che ha: vantaggi, stradale che ha: vantaggi, IL TRASPORTO: da esso deriva l'interporto, la chiave della distribuzione commerciale che dipende da: distanza da percorrere, stradale che ha: svantaggi, marittimo: che ha: vantaggi:, la chiave della distribuzione commerciale che dipende da: urgenza dell'ordine, la chiave della distribuzione commerciale che dipende da: costo, IL TRASPORTO: si divide in: aereo, IL TRASPORTO: è: la chiave della distribuzione commerciale, IL TRASPORTO: si divide in: container, IL TRASPORTO: si divide in: ferroviario, IL TRASPORTO: si divide in: stradale, ferroviario che ha: svantaggi:, marittimo: che ha: svantaggi: