WARNING:
JavaScript is turned OFF. None of the links on this concept map will
work until it is reactivated.
If you need help turning JavaScript On, click here.
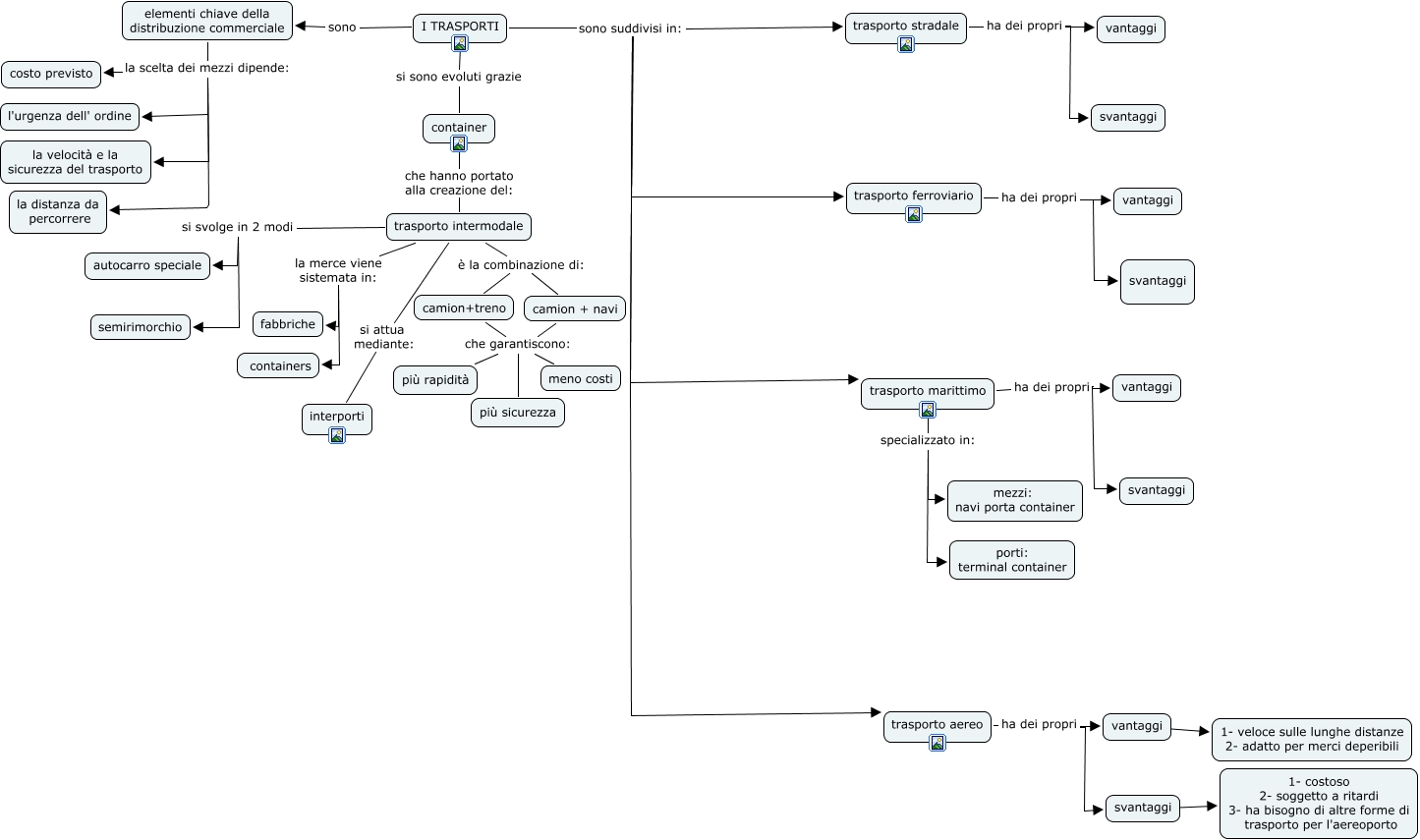
Questa Cmap, creata con IHMC CmapTools, contiene informazioni relative a: trasporti1-sparano buonanno, svantaggi ???? 1- costoso 2- soggetto a ritardi 3- ha bisogno di altre forme di trasporto per l'aereoporto, I TRASPORTI si sono evoluti grazie container, trasporto intermodale è la combinazione di: camion + navi, container che hanno portato alla creazione del: trasporto intermodale, elementi chiave della distribuzione commerciale la scelta dei mezzi dipende: la distanza da percorrere, trasporto marittimo ha dei propri svantaggi, camion+treno che garantiscono: più rapidità, camion+treno che garantiscono: più sicurezza, trasporto intermodale la merce viene sistemata in: containers, trasporto intermodale la merce viene sistemata in: fabbriche, trasporto intermodale si attua mediante: interporti, trasporto intermodale è la combinazione di: camion+treno, trasporto marittimo specializzato in: mezzi: navi porta container, trasporto stradale ha dei propri vantaggi, trasporto stradale ha dei propri svantaggi, camion + navi che garantiscono: meno costi, vantaggi ???? 1- veloce sulle lunghe distanze 2- adatto per merci deperibili, I TRASPORTI sono suddivisi in: trasporto stradale, trasporto ferroviario ha dei propri svantaggi, I TRASPORTI sono suddivisi in: trasporto aereo