WARNING:
JavaScript is turned OFF. None of the links on this concept map will
work until it is reactivated.
If you need help turning JavaScript On, click here.
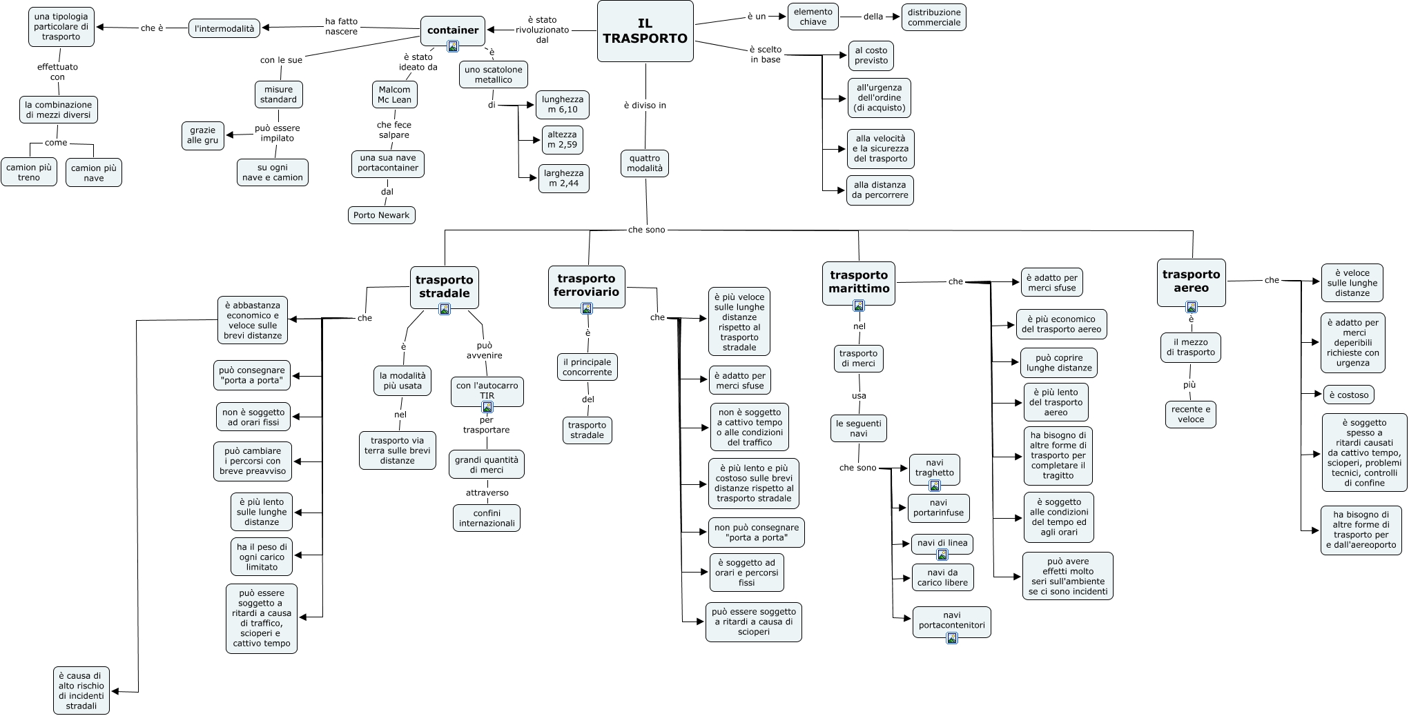
Questa Cmap, creata con IHMC CmapTools, contiene informazioni relative a: Il Trasporto (Scuotto - Farinelli), trasporto marittimo nel trasporto di merci, container con le sue misure standard, trasporto ferroviario che è più lento e più costoso sulle brevi distanze rispetto al trasporto stradale, quattro modalità che sono trasporto stradale, trasporto aereo che è adatto per merci deperibili richieste con urgenza, Malcom Mc Lean che fece salpare una sua nave portacontainer, trasporto marittimo che è più economico del trasporto aereo, container è uno scatolone metallico, trasporto stradale che ha il peso di ogni carico limitato, trasporto aereo che è veloce sulle lunghe distanze, l'intermodalità che è una tipologia particolare di trasporto, trasporto stradale è la modalità più usata, quattro modalità che sono trasporto ferroviario, le seguenti navi che sono navi da carico libere, le seguenti navi che sono navi portacontenitori, il mezzo di trasporto più recente e veloce, IL TRASPORTO è diviso in quattro modalità, uno scatolone metallico di larghezza m 2,44, IL TRASPORTO è scelto in base alla distanza da percorrere, trasporto di merci usa le seguenti navi