WARNING:
JavaScript is turned OFF. None of the links on this concept map will
work until it is reactivated.
If you need help turning JavaScript On, click here.
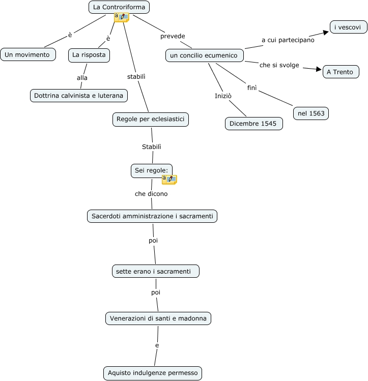
Questa Cmap, creata con IHMC CmapTools, contiene informazioni relative a: Cannizzaro_Pezzoni_ Fanari, Sacerdoti amministrazione i sacramenti poi sette erano i sacramenti, sette erano i sacramenti poi Venerazioni di santi e madonna, un concilio ecumenico a cui partecipano i vescovi, Venerazioni di santi e madonna e Aquisto indulgenze permesso, un concilio ecumenico che si svolge A Trento, La Controriforma prevede un concilio ecumenico, La risposta alla Dottrina calvinista e luterana, un concilio ecumenico Iniziò Dicembre 1545, un concilio ecumenico finì nel 1563, La Controriforma è La risposta, La Controriforma stabilì Regole per eclesiastici, Sei regole: che dicono Sacerdoti amministrazione i sacramenti, Regole per eclesiastici Stabilì Sei regole:, La Controriforma è Un movimento