WARNING:
JavaScript is turned OFF. None of the links on this concept map will
work until it is reactivated.
If you need help turning JavaScript On, click here.
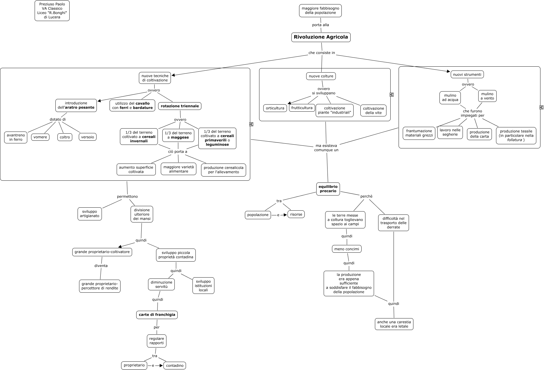
Questa Cmap, creata con IHMC CmapTools, contiene informazioni relative a: Rivoluzione Agricola del X secolo, 1/3 del terreno coltivato a cereali primaverili o leguminose ciò porta a produzione cerealicola per l'allevamento, rotazione triennale ovvero 1/3 del terreno coltivato a cereali primaverili o leguminose, mulino ad acqua che furono impiegati per lavoro nelle segherie, divisione ulteriore dei mansi quindi sviluppo piccola proprietà contadina, 1/3 del terreno coltivato a cereali primaverili o leguminose ciò porta a maggiore varietà alimentare, mulino a vento che furono impiegati per produzione tessile (in particolare nella follatura), nuove tecniche di coltivazione permettono sviluppo artigianato, mulino a vento che furono impiegati per frantumazione materiali grezzi, nuove colture ovvero si sviluppano orticultura, rotazione triennale ovvero 1/3 del terreno coltivato a cereali invernali, introduzione dell'aratro pesante dotato di vomere, 1/3 del terreno a maggese ciò porta a aumento superficie coltivata, difficoltà nel trasporto delle derrate quindi anche una carestia locale era letale, nuovi strumenti ovvero mulino a vento, mulino ad acqua che furono impiegati per produzione della carta, nuove colture ovvero si sviluppano frutticultura, Rivoluzione Agricola che consiste in nuove colture, introduzione dell'aratro pesante dotato di avantreno in ferro, introduzione dell'aratro pesante dotato di coltro, la produzione era appena sufficiente a soddisfare il fabbisogno della popolazione quindi anche una carestia locale era letale