WARNING:
JavaScript is turned OFF. None of the links on this concept map will
work until it is reactivated.
If you need help turning JavaScript On, click here.
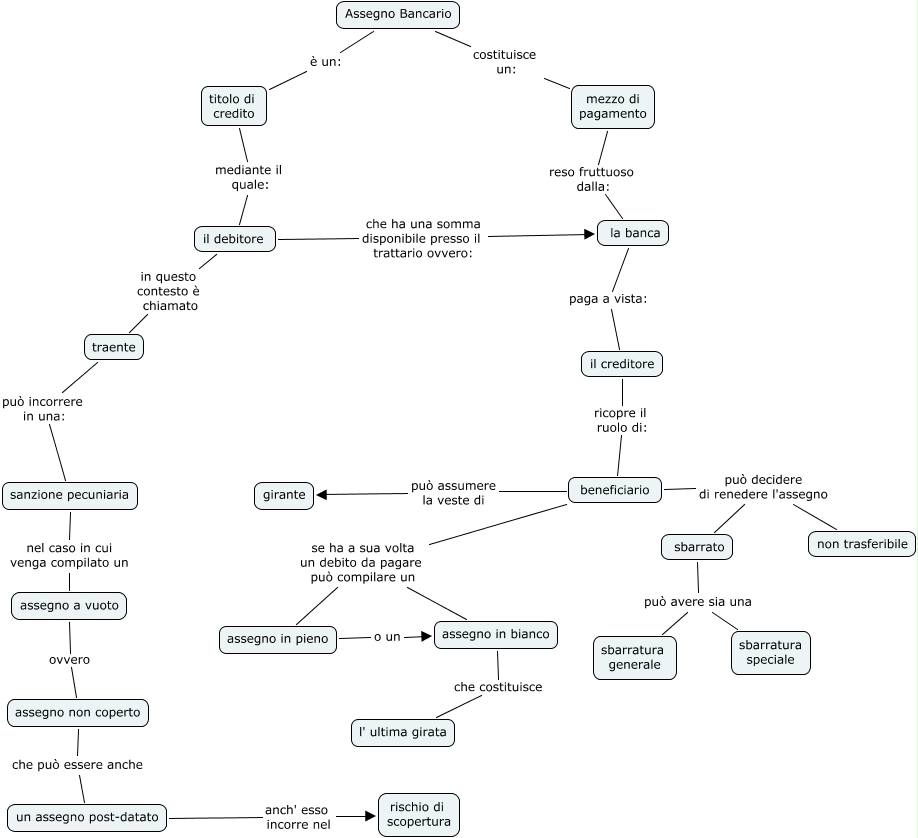
Questa Cmap, creata con IHMC CmapTools, contiene informazioni relative a: pintore e di napoli 3bl, assegno in pieno o un assegno in bianco, assegno non coperto che può essere anche un assegno post-datato, assegno in bianco che costituisce l' ultima girata, il debitore in questo contesto è chiamato traente, sbarrato può avere sia una sbarratura generale, beneficiario può decidere di renedere l'assegno sbarrato, Assegno Bancario costituisce un: mezzo di pagamento, assegno a vuoto ovvero assegno non coperto, beneficiario se ha a sua volta un debito da pagare può compilare un assegno in pieno, il debitore che ha una somma disponibile presso il trattario ovvero: la banca, il creditore ricopre il ruolo di: beneficiario, sbarrato può avere sia una sbarratura speciale, beneficiario può assumere la veste di girante, titolo di credito mediante il quale: il debitore, beneficiario può decidere di renedere l'assegno non trasferibile, un assegno post-datato anch' esso incorre nel rischio di scopertura, sanzione pecuniaria nel caso in cui venga compilato un assegno a vuoto, mezzo di pagamento reso fruttuoso dalla: la banca, Assegno Bancario è un: titolo di credito, la banca paga a vista: il creditore