WARNING:
JavaScript is turned OFF. None of the links on this concept map will
work until it is reactivated.
If you need help turning JavaScript On, click here.
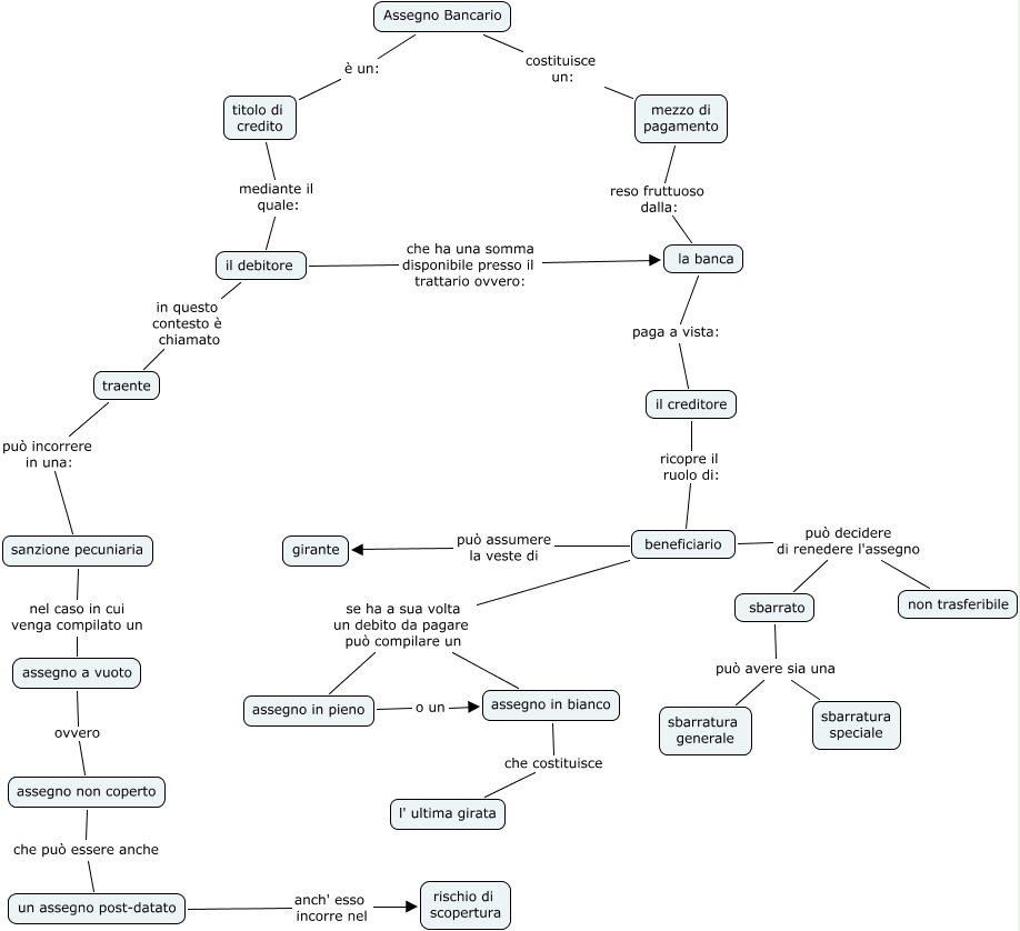
Questa Cmap, creata con IHMC CmapTools, contiene informazioni relative a: pintore e di napoli 3bl-assegno bancario, assegno in pieno o un assegno in bianco, assegno non coperto che può essere anche un assegno post-datato, assegno in bianco che costituisce l' ultima girata, sbarrato può avere sia una sbarratura generale, il debitore in questo contesto è chiamato traente, Assegno Bancario costituisce un: mezzo di pagamento, beneficiario può decidere di renedere l'assegno sbarrato, beneficiario se ha a sua volta un debito da pagare può compilare un assegno in pieno, assegno a vuoto ovvero assegno non coperto, sbarrato può avere sia una sbarratura speciale, il creditore ricopre il ruolo di: beneficiario, il debitore che ha una somma disponibile presso il trattario ovvero: la banca, beneficiario può decidere di renedere l'assegno non trasferibile, titolo di credito mediante il quale: il debitore, beneficiario può assumere la veste di girante, mezzo di pagamento reso fruttuoso dalla: la banca, sanzione pecuniaria nel caso in cui venga compilato un assegno a vuoto, un assegno post-datato anch' esso incorre nel rischio di scopertura, la banca paga a vista: il creditore, Assegno Bancario è un: titolo di credito