WARNING:
JavaScript is turned OFF. None of the links on this concept map will
work until it is reactivated.
If you need help turning JavaScript On, click here.
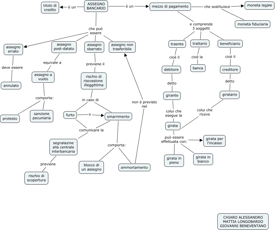
Questa Cmap, creata con IHMC CmapTools, contiene informazioni relative a: ASSEGNO1 CHIARO LONGOBARDO BENEVENTANO 3BL, creditore detto giratario, girata può essere effettuata con: girata per l'incasso, assegno a vuoto comporta: sanzione pecuniaria, smarrimento comporta: blocco di un assegno, smarrimento comunicare la segnalazine alla centrale interbancaria, rischio di riscossione illeggittima in caso di smarrimento, assegno sbarrato previene il rischio di riscossione illeggittima, mezzo di pagamento e comprende 3 soggetti trattario, rischio di riscossione illeggittima in caso di furto, ASSEGNO BANCARIO che può essere assegno errato, traente cioè il debitore, assegno a vuoto comporta: protesto, trattario cioè la banca, assegno errato deve essere annulato, mezzo di pagamento e comprende 3 soggetti beneficiario, segnalazine alla centrale interbancaria previene rischio di scopertura, ASSEGNO BANCARIO che può essere assegno sbarrato, ASSEGNO BANCARIO che può essere assegno non trasferibile, beneficiario cioè il creditore, girante colui che esegue la girata