WARNING:
JavaScript is turned OFF. None of the links on this concept map will
work until it is reactivated.
If you need help turning JavaScript On, click here.
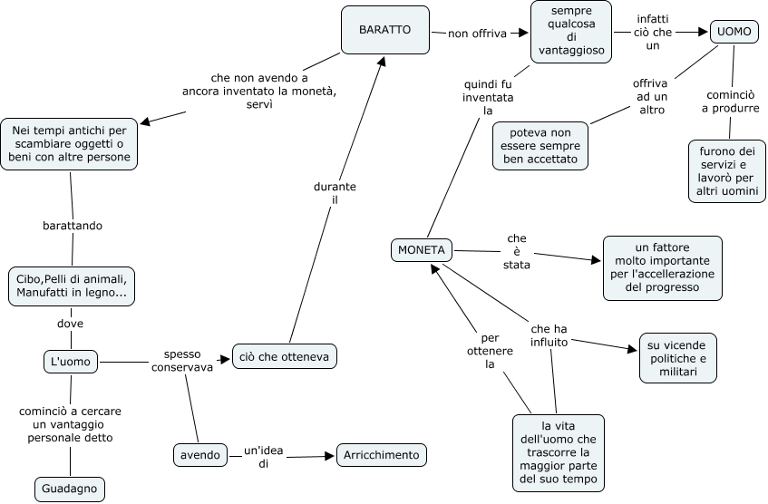
Questa Cmap, creata con IHMC CmapTools, contiene informazioni relative a: storia moneta 1-coppola - pepe-3BL-2009-2010, MONETA che ha influito su vicende politiche e militari, BARATTO non offriva sempre qualcosa di vantaggioso, sempre qualcosa di vantaggioso quindi fu inventata la MONETA, L'uomo spesso conservava avendo, MONETA che ha influito la vita dell'uomo che trascorre la maggior parte del suo tempo, sempre qualcosa di vantaggioso infatti ciò che un UOMO, Nei tempi antichi per scambiare oggetti o beni con altre persone barattando Cibo,Pelli di animali, Manufatti in legno..., BARATTO che non avendo a ancora inventato la monetà, servì Nei tempi antichi per scambiare oggetti o beni con altre persone, UOMO offriva ad un altro poteva non essere sempre ben accettato, L'uomo spesso conservava ciò che otteneva, Cibo,Pelli di animali, Manufatti in legno... dove L'uomo, L'uomo cominciò a cercare un vantaggio personale detto Guadagno, avendo un'idea di Arricchimento, UOMO cominciò a produrre furono dei servizi e lavorò per altri uomini, ciò che otteneva durante il BARATTO, MONETA che è stata un fattore molto importante per l'accellerazione del progresso, la vita dell'uomo che trascorre la maggior parte del suo tempo per ottenere la MONETA