WARNING:
JavaScript is turned OFF. None of the links on this concept map will
work until it is reactivated.
If you need help turning JavaScript On, click here.
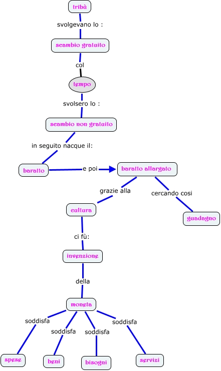
Questa Cmap, creata con IHMC CmapTools, contiene informazioni relative a: piccola storia moneta-ingenito-Luongo-3Bdir, invenzione della moneta, moneta soddisfa spese, baratto allargato cercando cosi guadagno, tempo svolsero lo : scambio non gratuito, moneta soddisfa beni, scambio non gratuito in seguito nacque il: baratto, scambio gratuito col tempo, moneta soddisfa bisogni, baratto allargato grazie alla cultura, cultura ci fù: invenzione, baratto e poi baratto allargato, tribù svolgevano lo : scambio gratuito, moneta soddisfa servizi