WARNING:
JavaScript is turned OFF. None of the links on this concept map will
work until it is reactivated.
If you need help turning JavaScript On, click here.
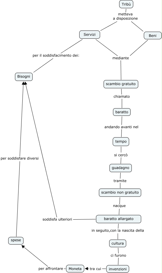
Questa Cmap, creata con IHMC CmapTools, contiene informazioni relative a: Storia moneta 1 picone e tagliaferri 3bd, scambio gratuito chiamato baratto, Moneta per affrontare spese, baratto allargato in seguito,con la nascita della cultura, Servizi mediante scambio gratuito, cultura ci furono invenzioni, Servizi per il soddisfacimento dei: Bisogni, Tribù metteva a disposizione Beni, tempo si cercò guadagno, spese per soddisfare diversi Bisogni, scambio non gratuito nacque baratto allargato, Tribù metteva a disposizione Servizi, invenzioni tra cui Moneta, baratto allargato soddisfa ulteriori Bisogni, guadagno tramite scambio non gratuito, baratto andando avanti nel tempo, Beni mediante scambio gratuito