WARNING:
JavaScript is turned OFF. None of the links on this concept map will
work until it is reactivated.
If you need help turning JavaScript On, click here.
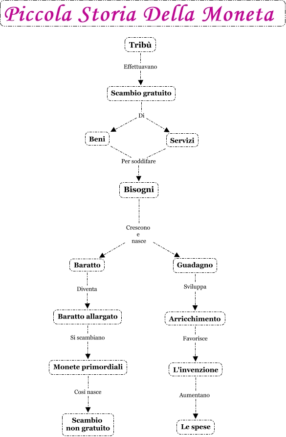
Questa Cmap, creata con IHMC CmapTools, contiene informazioni relative a: Vacca e Restivo 3Bd, Baratto allargato Si scambiano Monete primordiali, Bisogni Crescono e nasce Baratto, Bisogni Crescono e nasce Guadagno, Baratto Diventa Baratto allargato, Scambio gratuito Di Servizi, Arricchimento Favorisce L'invenzione, Tribù Effettuavano Scambio gratuito, Servizi Per soddifare Bisogni, Guadagno Sviluppa Arricchimento, Scambio gratuito Di Beni, Monete primordiali Così nasce Scambio non gratuito, L'invenzione Aumentano Le spese, Beni Per soddifare Bisogni