WARNING:
JavaScript is turned OFF. None of the links on this concept map will
work until it is reactivated.
If you need help turning JavaScript On, click here.
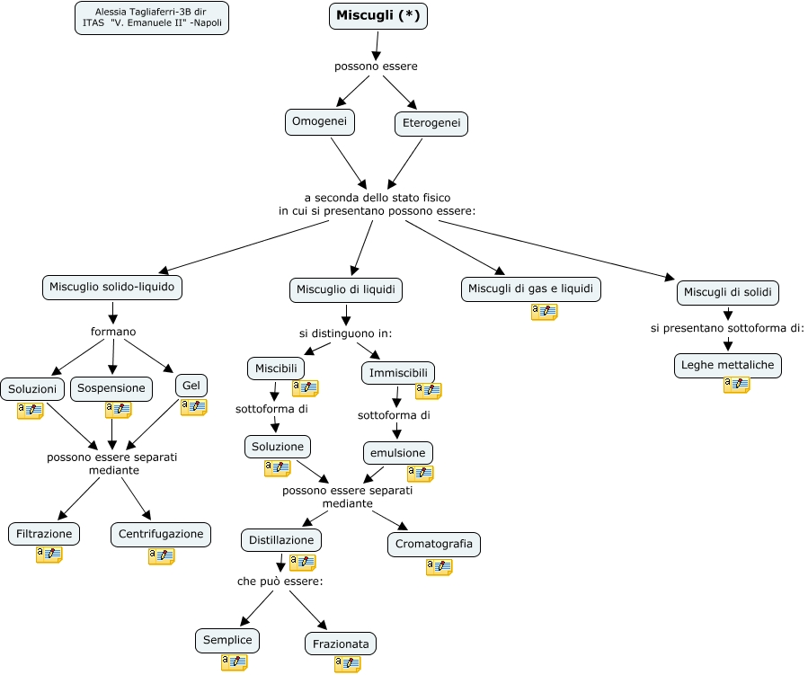
Questa Cmap, creata con IHMC CmapTools, contiene informazioni relative a: Miscugli-tagliaferri alessia 3Bd, Eterogenei a seconda dello stato fisico in cui si presentano possono essere: Miscugli di solidi, Eterogenei a seconda dello stato fisico in cui si presentano possono essere: Miscugli di gas e liquidi, Omogenei a seconda dello stato fisico in cui si presentano possono essere: Miscugli di solidi, Eterogenei a seconda dello stato fisico in cui si presentano possono essere: Miscuglio solido-liquido, Distillazione che può essere: Frazionata, Miscugli (*) possono essere Eterogenei, Distillazione che può essere: Semplice, Soluzione possono essere separati mediante Cromatografia, Miscugli (*) possono essere Omogenei, Omogenei a seconda dello stato fisico in cui si presentano possono essere: Miscuglio di liquidi, emulsione possono essere separati mediante Distillazione, emulsione possono essere separati mediante Cromatografia, Gel possono essere separati mediante Centrifugazione, Sospensione possono essere separati mediante Filtrazione, Miscibili sottoforma di Soluzione, Omogenei a seconda dello stato fisico in cui si presentano possono essere: Miscugli di gas e liquidi, Miscuglio solido-liquido formano Soluzioni, Soluzione possono essere separati mediante Distillazione, Miscuglio solido-liquido formano Gel, Gel possono essere separati mediante Filtrazione