WARNING:
JavaScript is turned OFF. None of the links on this concept map will
work until it is reactivated.
If you need help turning JavaScript On, click here.
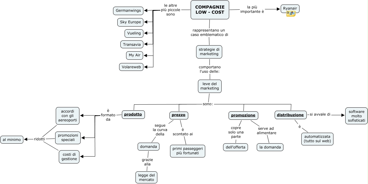
Questa Cmap, creata con IHMC CmapTools, contiene informazioni relative a: Compagnie low-cost (Scuotto - Farinelli), costi di gestione ridotti al minimo, COMPAGNIE LOW - COST le altre più piccole sono Sky Europe, COMPAGNIE LOW - COST le altre più piccole sono My Air, prodotto è formato da costi di gestione, prodotto è formato da promozioni speciali, leve del marketing sono: prezzo, COMPAGNIE LOW - COST la più importante è Ryanair, distribuzione si avvale di software molto sofisticati, domanda grazie alla legge del mercato, COMPAGNIE LOW - COST le altre più piccole sono Transavia, promozione copre solo una parte dell'offerta, prodotto è formato da accordi con gli aereoporti, promozione serve ad alimentare la domanda, COMPAGNIE LOW - COST le altre più piccole sono Volareweb, COMPAGNIE LOW - COST rappresentano un caso emblematico di strategie di marketing, leve del marketing sono: prodotto, prezzo è scontato ai primi passeggeri più fortunati, strategie di marketing comportano l'uso delle: leve del marketing, COMPAGNIE LOW - COST le altre più piccole sono Germanwings, accordi con gli aereoporti ridotti al minimo