WARNING:
JavaScript is turned OFF. None of the links on this concept map will
work until it is reactivated.
If you need help turning JavaScript On, click here.
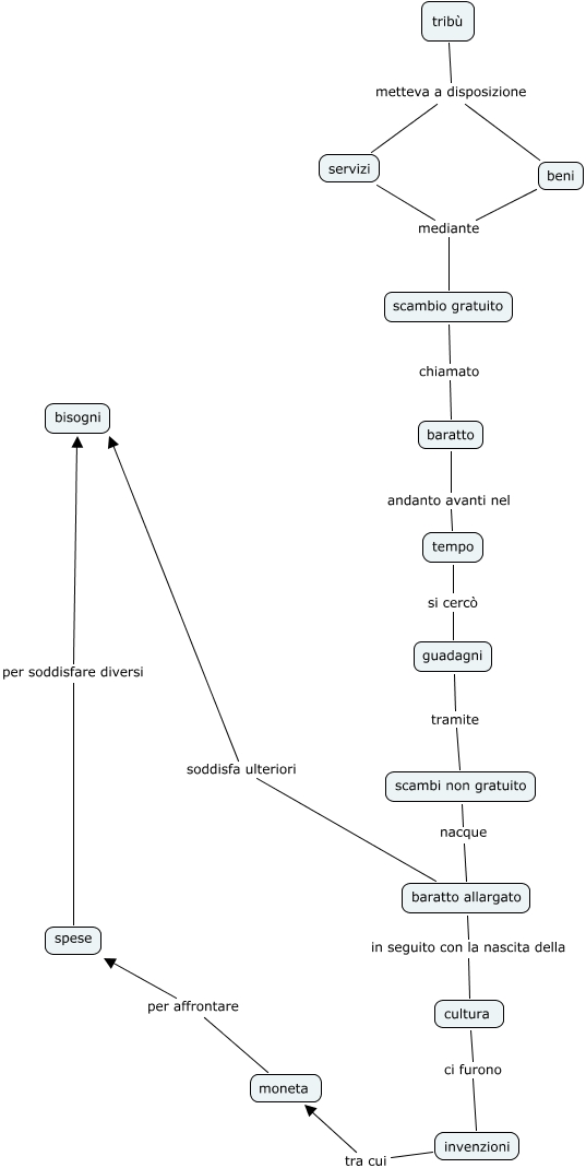
Questa Cmap, creata con IHMC CmapTools, contiene informazioni relative a: alteriostefanelli, servizi mediante scambio gratuito, baratto allargato in seguito con la nascita della cultura, servizi mediante scambio gratuito, beni mediante scambio gratuito, tribù metteva a disposizione beni, invenzioni tra cui moneta, cultura ci furono invenzioni, spese per soddisfare diversi bisogni, beni mediante scambio gratuito, baratto andanto avanti nel tempo, tempo si cercò guadagni, guadagni tramite scambi non gratuito, moneta per affrontare spese, scambio gratuito chiamato baratto, scambi non gratuito nacque baratto allargato, baratto allargato soddisfa ulteriori bisogni, tribù metteva a disposizione servizi