WARNING:
JavaScript is turned OFF. None of the links on this concept map will
work until it is reactivated.
If you need help turning JavaScript On, click here.
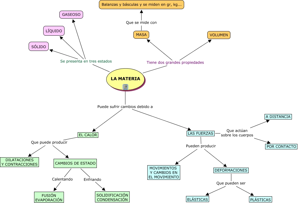
Este Cmap, tiene información relacionada con: LA MATERIA Y SUS PROPIEDADES, EL CALOR Que puede producir CAMBIOS DE ESTADO, LA MATERIA Tiene dos grandes propiedades VOLUMEN, LA MATERIA Se presenta en tres estados SÓLIDO, CAMBIOS DE ESTADO Enfriando SOLIDIFICACIÓN CONDENSACIÓN, LAS FUERZAS Pueden producir MOVIMIENTOS Y CAMBIOS EN EL MOVIMIENTO, LA MATERIA Se presenta en tres estados GASEOSO, LA MATERIA Puede sufrir cambios debido a LAS FUERZAS, DEFORMACIONES Que pueden ser PLÁSTICAS, EL CALOR Que puede producir DILATACIONES Y CONTRACCIONES, LAS FUERZAS Que actúan sobre los cuerpos POR CONTACTO, LAS FUERZAS Que actúan sobre los cuerpos A DISTANCIA, DEFORMACIONES Que pueden ser ELÁSTICAS, LA MATERIA Tiene dos grandes propiedades MASA, LA MATERIA Puede sufrir cambios debido a EL CALOR, LA MATERIA Se presenta en tres estados LÍQUIDO, LA MATERIA Puede sufrir cambios debido a LAS FUERZAS, LAS FUERZAS Pueden producir DEFORMACIONES, CAMBIOS DE ESTADO Calentando FUSIÓN EVAPORACIÓN, MASA Que se mide con Balanzas y básculas y se miden en gr, kg..., LA MATERIA Puede sufrir cambios debido a EL CALOR