WARNING:
JavaScript is turned OFF. None of the links on this concept map will
work until it is reactivated.
If you need help turning JavaScript On, click here.
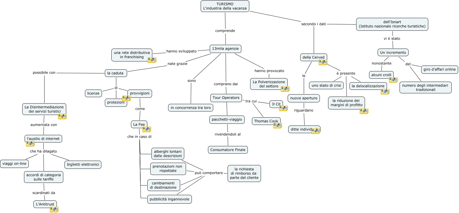
Questa Cmap, creata con IHMC CmapTools, contiene informazioni relative a: turismo industria delle vacanze, TURISMO L'industria della vacanza comprende 13mila agenzie, della Cerved le nuove aperture, 13mila agenzie comprano dai Tour Operators, La Fee che in caso di alberghi lontani dalle descrizioni, nuove aperture riguardano ditte individuali, accordi di categoria sulle tariffe scardinati da L'Antitrust, la caduta di protezioni, l'ausilio di internet che ha dilagato viaggi on-line, la caduta di licenze, pacchetti-viaggio rivendendoli al Consumatore Finale, 13mila agenzie sono in concorrenza tra loro, provvigioni come La Fee, l'ausilio di internet che ha dilagato biglietti elettronici, Un incremento del giro d'affari online, alberghi lontani dalle descrizioni può comportare pubblicità ingannevole, La Fee che in caso di cambiamenti di destinazione, TURISMO L'industria della vacanza secondo i dati della Cerved, alberghi lontani dalle descrizioni può comportare la richiesta di rimborso da parte del cliente, la caduta possibile con La Disintermediazione dei servizi turistici, La Fee che in caso di prenotazioni non rispettate