WARNING:
JavaScript is turned OFF. None of the links on this concept map will
work until it is reactivated.
If you need help turning JavaScript On, click here.
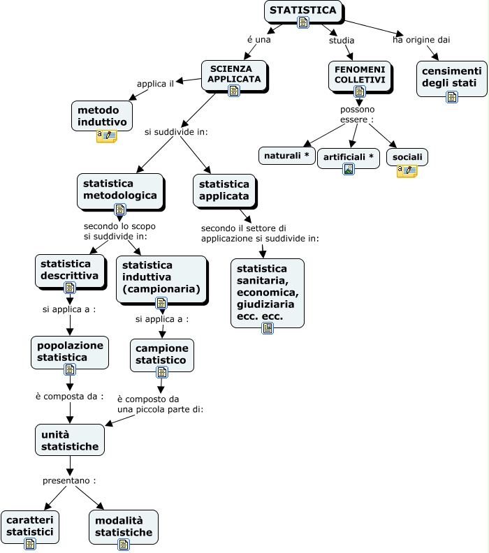
Questa Cmap, creata con IHMC CmapTools, contiene informazioni relative a: Statistica e suddivisioni-1-Prof.G.Ruocco, statistica metodologica secondo lo scopo si suddivide in: statistica induttiva (campionaria), FENOMENI COLLETIVI possono essere : artificiali *, SCIENZA APPLICATA applica il metodo induttivo, STATISTICA é una SCIENZA APPLICATA, campione statistico è composto da una piccola parte di: unità statistiche, statistica induttiva (campionaria) si applica a : campione statistico, statistica applicata secondo il settore di applicazione si suddivide in: statistica sanitaria, economica, giudiziaria ecc. ecc., STATISTICA studia FENOMENI COLLETIVI, FENOMENI COLLETIVI possono essere : naturali *, SCIENZA APPLICATA si suddivide in: statistica applicata, unità statistiche presentano : modalità statistiche, popolazione statistica è composta da : unità statistiche, unità statistiche presentano : caratteri statistici, statistica descrittiva si applica a : popolazione statistica, statistica applicata secondo il settore di applicazione si suddivide in: statistica sanitaria, economica, giudiziaria ecc. ecc., SCIENZA APPLICATA si suddivide in: statistica metodologica, statistica metodologica secondo lo scopo si suddivide in: statistica descrittiva, FENOMENI COLLETIVI possono essere : sociali, STATISTICA ha origine dai censimenti degli stati