WARNING:
JavaScript is turned OFF. None of the links on this concept map will
work until it is reactivated.
If you need help turning JavaScript On, click here.
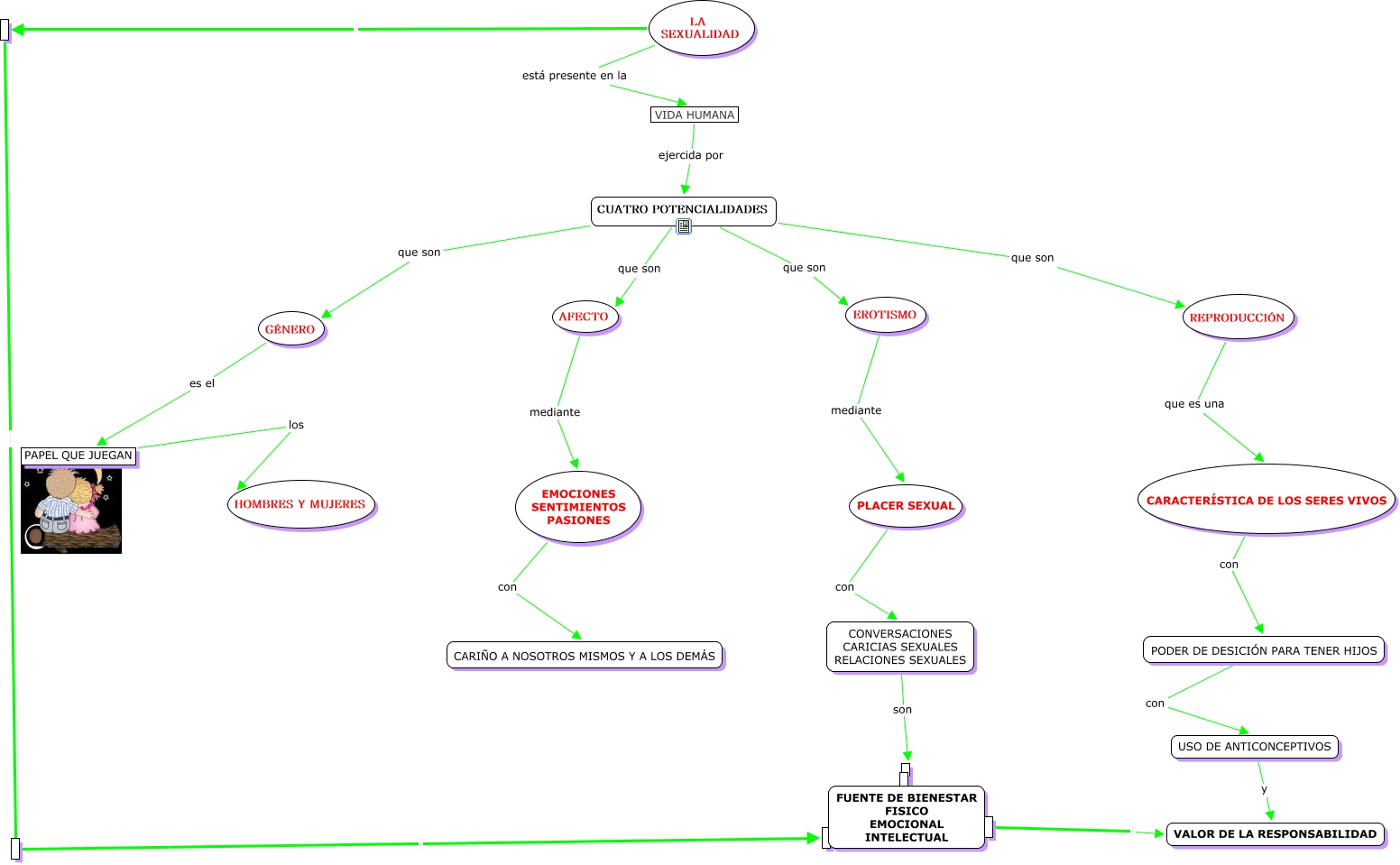
Este Cmap, tiene información relacionada con: LA SEXUALIDAD HUMANA, VIDA HUMANA ejercida por CUATRO POTENCIALIDADES, CARACTERÍSTICA DE LOS SERES VIVOS con PODER DE DESICIÓN PARA TENER HIJOS, CUATRO POTENCIALIDADES que son REPRODUCCIÓN, CUATRO POTENCIALIDADES que son GÉNERO, USO DE ANTICONCEPTIVOS y VALOR DE LA RESPONSABILIDAD, LA SEXUALIDAD está presente en la VIDA HUMANA, PODER DE DESICIÓN PARA TENER HIJOS con USO DE ANTICONCEPTIVOS, ???? FUENTE DE BIENESTAR FISICO EMOCIONAL INTELECTUAL, AFECTO mediante EMOCIONES SENTIMIENTOS PASIONES, VALOR DE LA RESPONSABILIDAD, LA SEXUALIDAD, PAPEL QUE JUEGAN los HOMBRES Y MUJERES, CUATRO POTENCIALIDADES que son EROTISMO,, PLACER SEXUAL con CONVERSACIONES CARICIAS SEXUALES RELACIONES SEXUALES, CUATRO POTENCIALIDADES que son AFECTO, EROTISMO mediante PLACER SEXUAL, GÉNERO es el PAPEL QUE JUEGAN, REPRODUCCIÓN que es una CARACTERÍSTICA DE LOS SERES VIVOS,