WARNING:
JavaScript is turned OFF. None of the links on this concept map will
work until it is reactivated.
If you need help turning JavaScript On, click here.
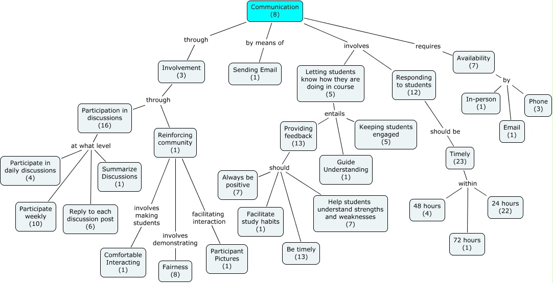
This Concept Map, created with IHMC CmapTools, has information related to: Communication, Providing feedback (13) should Facilitate study habits (1), Communication (8) by means of Sending Email (1), Providing feedback (13) should Be timely (13), Letting students know how they are doing in course (5) entails Guide Understanding (1), Timely (23) within 48 hours (4), Reinforcing community (1) involves demonstrating Fairness (8), Participation in discussions (16) at what level Reply to each discussion post (6), Letting students know how they are doing in course (5) entails Keeping students engaged (5), Responding to students (12) should be Timely (23), Communication (8) requires Availability (7), Participation in discussions (16) at what level Participate weekly (10), Communication (8) involves Responding to students (12), Participation in discussions (16) at what level Summarize Discussions (1), Communication (8) through Involvement (3), Providing feedback (13) should Always be positive (7), Reinforcing community (1) involves making students Comfortable Interacting (1), Participation in discussions (16) at what level Participate in daily discussions (4), Timely (23) within 24 hours (22), Providing feedback (13) should Help students understand strengths and weaknesses (7), Communication (8) involves Letting students know how they are doing in course (5)