WARNING:
JavaScript is turned OFF. None of the links on this concept map will
work until it is reactivated.
If you need help turning JavaScript On, click here.
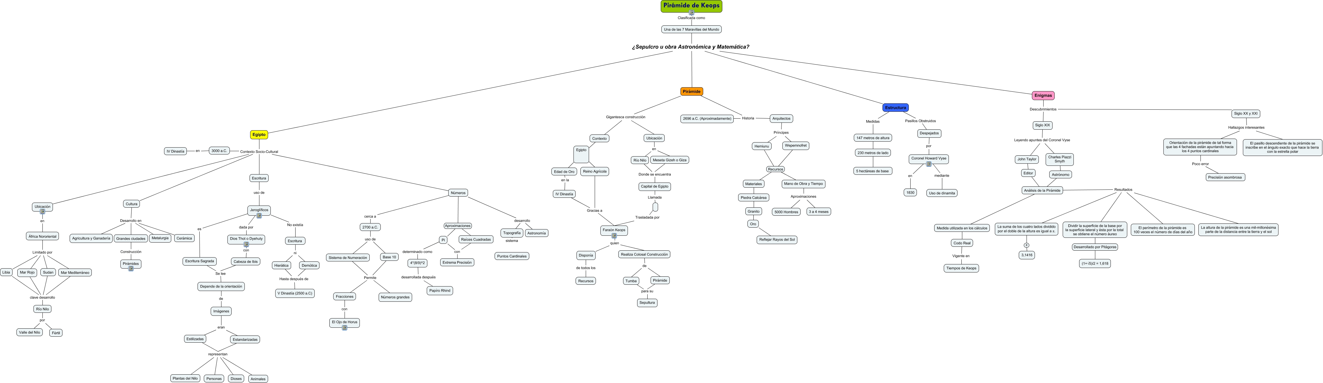
Este Cmap, tiene información relacionada con: Pirámide de Keops, Demótica Hasta después de V Dinastía (2500 a.C), Río Nilo por Fértil, Fracciones con El Ojo de Horus, Dios Thot o Dyehuty con Cabeza de Ibis, Una de las 7 Maravillas del Mundo ¿Sepulcro u obra Astronómica y Matemática? Enigmas, Topografía sistema Puntos Cardinales, Escritura uso de Jeroglíficos, Estilizadas representan Dioses, Río Nilo por Valle del Nilo, Siglo XIX Leyendo apuntes del Coronel Vyse John Taylor, Números Aproximaciones Raíces Cuadradas, África Nororiental Limitado por Libia, Charles Piazzi Smyth Astrónomo Análisis de la Pirámide, Escritura ni Hierática, Imágenes eran Estilizadas, África Nororiental Limitado por Mar Mediterráneo, Análisis de la Pirámide Resultados Dividir la superficie de la base por la superficie lateral y ésta por la total se obtiene el número áureo, Base 10 Permite Números grandes, Estandarizadas representan Animales, 147 metros de altura 230 metros de lado 5 hectáreas de base