WARNING:
JavaScript is turned OFF. None of the links on this concept map will
work until it is reactivated.
If you need help turning JavaScript On, click here.
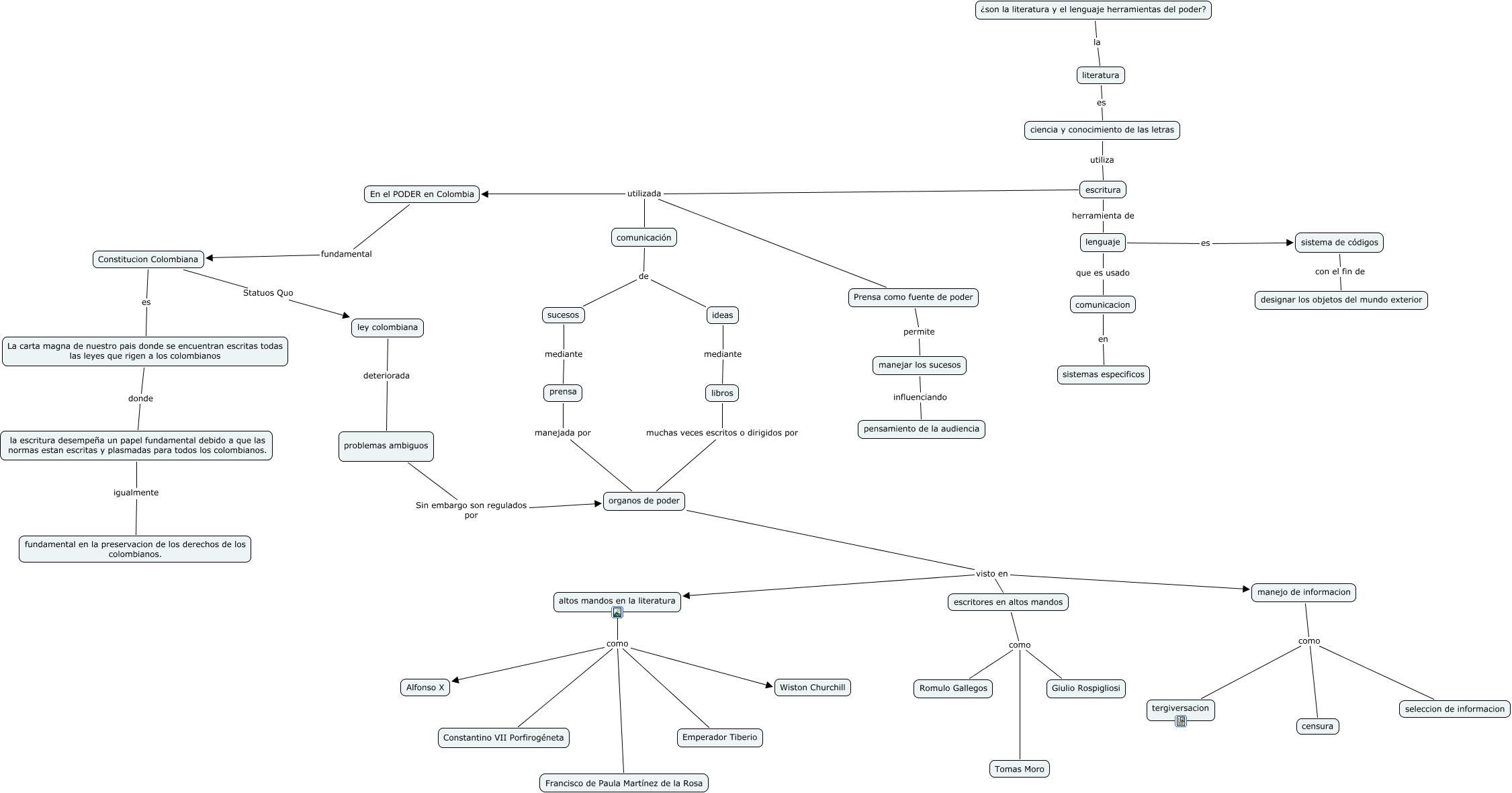
Este Cmap, tiene información relacionada con: Literatura y poder borrador final, ideas mediante libros, manejar los sucesos influenciando pensamiento de la audiencia, escritores en altos mandos como Giulio Rospigliosi, organos de poder visto en altos mandos en la literatura, lenguaje que es usado comunicacion, sistema de códigos con el fin de designar los objetos del mundo exterior, Prensa como fuente de poder permite manejar los sucesos, manejo de informacion como seleccion de informacion, altos mandos en la literatura como Wiston Churchill, Constitucion Colombiana es La carta magna de nuestro pais donde se encuentran escritas todas las leyes que rigen a los colombianos, escritores en altos mandos como Tomas Moro, comunicación de sucesos, organos de poder visto en manejo de informacion, manejo de informacion como tergiversacion, literatura es ciencia y conocimiento de las letras, sucesos mediante prensa, ¿son la literatura y el lenguaje herramientas del poder? la literatura, comunicacion en sistemas especificos, altos mandos en la literatura como Constantino VII Porfirogéneta, manejo de informacion como censura