WARNING:
JavaScript is turned OFF. None of the links on this concept map will
work until it is reactivated.
If you need help turning JavaScript On, click here.
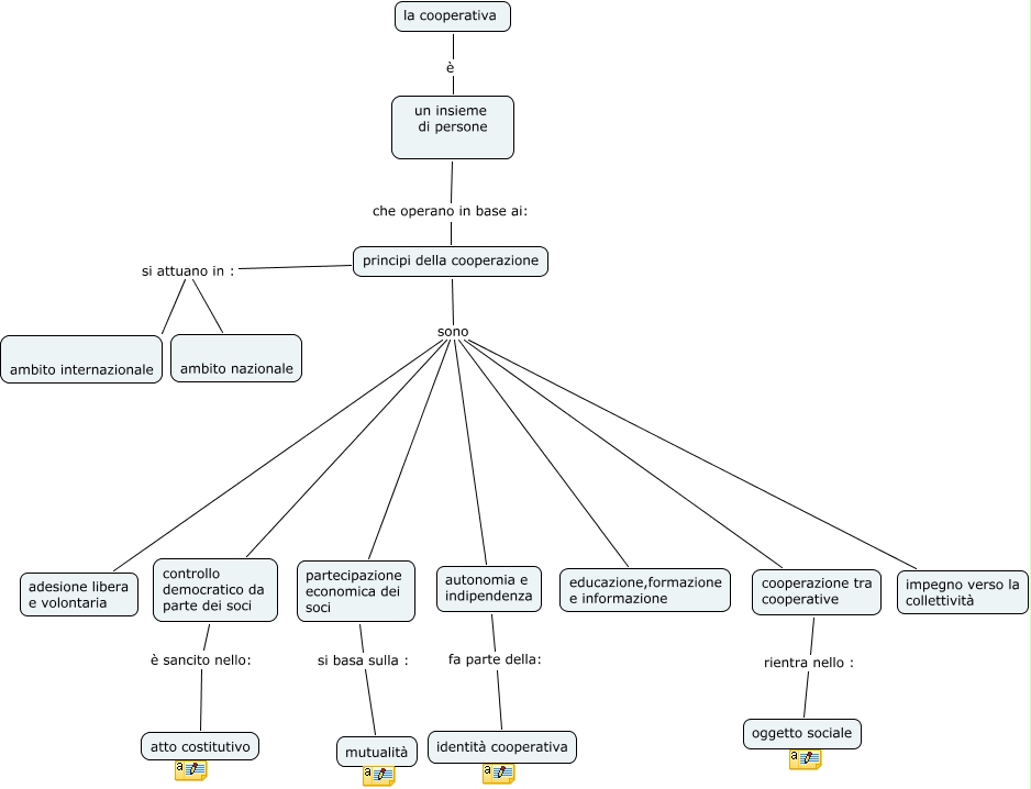
Questa Cmap, creata con IHMC CmapTools, contiene informazioni relative a: coppola -di pinto-Cooperazione, autonomia e indipendenza fa parte della: identità cooperativa, principi della cooperazione sono adesione libera e volontaria, partecipazione economica dei soci si basa sulla : mutualità, principi della cooperazione sono impegno verso la collettività, principi della cooperazione sono controllo democratico da parte dei soci, controllo democratico da parte dei soci è sancito nello: atto costitutivo, principi della cooperazione si attuano in : ambito internazionale, un insieme di persone che operano in base ai: principi della cooperazione, principi della cooperazione sono cooperazione tra cooperative, cooperazione tra cooperative rientra nello : oggetto sociale, la cooperativa è un insieme di persone, principi della cooperazione sono partecipazione economica dei soci, principi della cooperazione sono educazione,formazione e informazione, principi della cooperazione sono autonomia e indipendenza, principi della cooperazione si attuano in : ambito nazionale