WARNING:
JavaScript is turned OFF. None of the links on this concept map will
work until it is reactivated.
If you need help turning JavaScript On, click here.
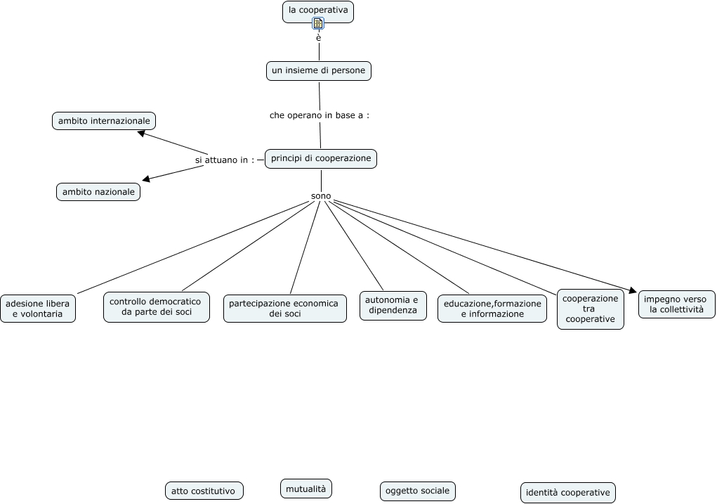
Questa Cmap, creata con IHMC CmapTools, contiene informazioni relative a: de masi 2 o 3 mappa coop, principi di cooperazione sono adesione libera e volontaria, principi di cooperazione sono cooperazione tra cooperative, principi di cooperazione sono controllo democratico da parte dei soci, principi di cooperazione sono partecipazione economica dei soci, la cooperativa è un insieme di persone, principi di cooperazione sono educazione,formazione e informazione, principi di cooperazione si attuano in : ambito nazionale, un insieme di persone che operano in base a : principi di cooperazione, principi di cooperazione sono autonomia e dipendenza, principi di cooperazione sono impegno verso la collettività, principi di cooperazione si attuano in : ambito internazionale