WARNING:
JavaScript is turned OFF. None of the links on this concept map will
work until it is reactivated.
If you need help turning JavaScript On, click here.
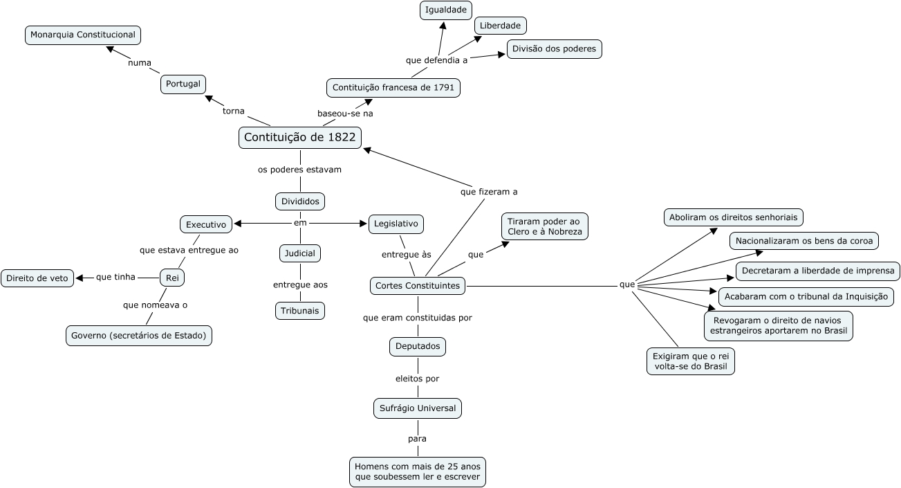
Esse mapa conceitual, produzido no IHMC CmapTools, tem a informação relacionada a: Constituição_de_1822_Ricardo, Cortes Constituintes que Decretaram a liberdade de imprensa, Divididos em Judicial, Rei que nomeava o Governo (secretários de Estado), Contituição de 1822 baseou-se na Contituição francesa de 1791, Cortes Constituintes que fizeram a Contituição de 1822, Divididos em Executivo, Cortes Constituintes que Exigiram que o rei volta-se do Brasil, Cortes Constituintes que Aboliram os direitos senhoriais, Sufrágio Universal para Homens com mais de 25 anos que soubessem ler e escrever, Cortes Constituintes que eram constituidas por Deputados, Cortes Constituintes que Acabaram com o tribunal da Inquisição, Divididos em Legislativo, Judicial entregue aos Tribunais, Contituição francesa de 1791 que defendia a Liberdade, Contituição francesa de 1791 que defendia a Divisão dos poderes, Rei que tinha Direito de veto, Cortes Constituintes que Nacionalizaram os bens da coroa, Executivo que estava entregue ao Rei, Cortes Constituintes que Tiraram poder ao Clero e à Nobreza, Contituição de 1822 os poderes estavam Divididos