WARNING:
JavaScript is turned OFF. None of the links on this concept map will
work until it is reactivated.
If you need help turning JavaScript On, click here.
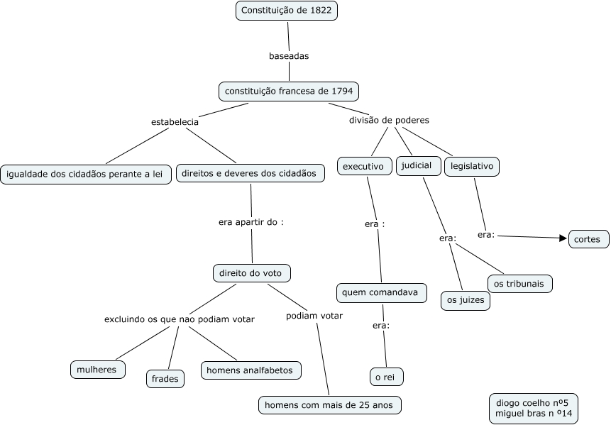
Esse mapa conceitual, produzido no IHMC CmapTools, tem a informação relacionada a: Sem título 1, direito do voto podiam votar homens com mais de 25 anos, constituição francesa de 1794 estabelecia igualdade dos cidadãos perante a lei, quem comandava era: o rei, direito do voto excluindo os que nao podiam votar homens analfabetos, direito do voto excluindo os que nao podiam votar mulheres, legislativo era: cortes, constituição francesa de 1794 divisão de poderes judicial, constituição francesa de 1794 divisão de poderes executivo, constituição francesa de 1794 estabelecia direitos e deveres dos cidadãos, direito do voto excluindo os que nao podiam votar frades, constituição francesa de 1794 divisão de poderes legislativo, Constituição de 1822 baseadas constituição francesa de 1794, executivo era : quem comandava, judicial era: os juizes, direitos e deveres dos cidadãos era apartir do : direito do voto, judicial era: os tribunais