WARNING:
JavaScript is turned OFF. None of the links on this concept map will
work until it is reactivated.
If you need help turning JavaScript On, click here.
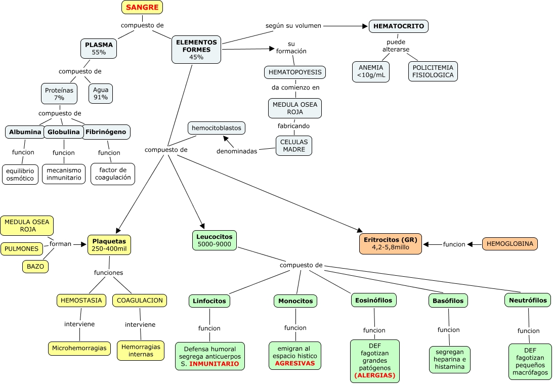
Este Cmap, tiene información relacionada con: T2. SANGRE, Globulina funcion mecanismo inmunitario, ELEMENTOS FORMES 45% su formación HEMATOPOYESIS, CELULAS MADRE denominadas hemocitoblastos, hemocitoblastos compuesto de Eritrocitos (GR) 4,2-5,8millo, Monocitos funcion emigran al espacio histico AGRESIVAS, HEMATOCRITO puede alterarse ANEMIA g/mL, Basófilos funcion segregan heparina e histamina, BAZO forman Plaquetas 250-400mil, COAGULACION interviene Hemorragias internas, ELEMENTOS FORMES 45% compuesto de Plaquetas 250-400mil, HEMATOPOYESIS da comienzo en MEDULA OSEA ROJA, Albumina funcion equilibrio osmótico, hemocitoblastos compuesto de Leucocitos 5000-9000, ELEMENTOS FORMES 45% compuesto de Eritrocitos (GR) 4,2-5,8millo, Proteínas 7% compuesto de Globulina, ELEMENTOS FORMES 45% según su volumen HEMATOCRITO, Leucocitos 5000-9000 compuesto de Eosinófilos, Leucocitos 5000-9000 compuesto de Neutrófilos, Proteínas 7% compuesto de Fibrinógeno, Linfocitos funcion Defensa humoral segrega anticuerpos S. INMUNITARIO