WARNING:
JavaScript is turned OFF. None of the links on this concept map will
work until it is reactivated.
If you need help turning JavaScript On, click here.
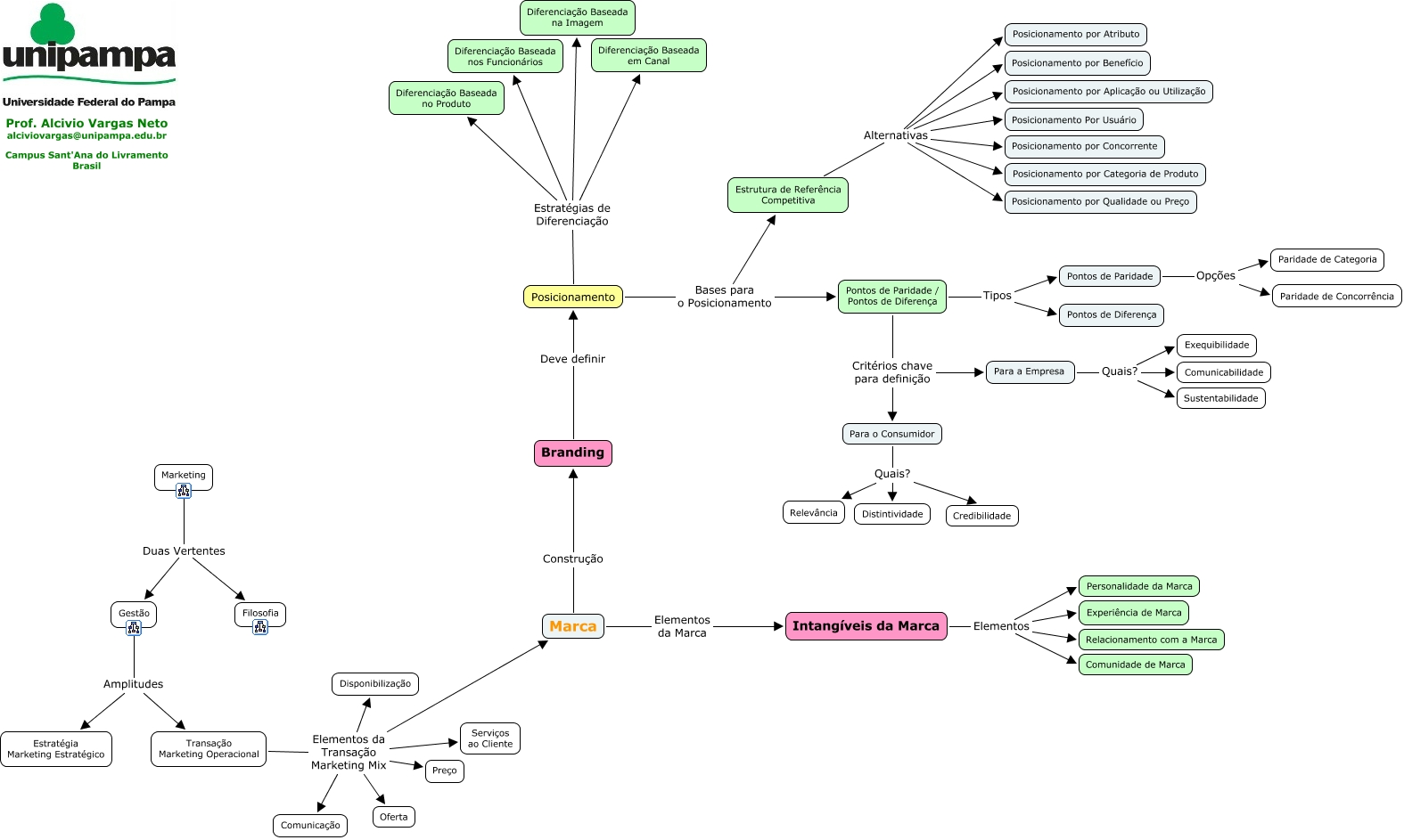
Esse mapa conceitual, produzido no IHMC CmapTools, tem a informação relacionada a: Marketing-gestao-marca-posicionaento, Estrutura de Referência Competitiva Alternativas Posicionamento por Categoria de Produto, Pontos de Paridade / Pontos de Diferença Critérios chave para definição Para a Empresa, Intangíveis da Marca Elementos Personalidade da Marca, Transação Marketing Operacional Elementos da Transação Marketing Mix Preço, Gestão Amplitudes Estratégia Marketing Estratégico, Para o Consumidor Quais? Relevância, Pontos de Paridade / Pontos de Diferença Critérios chave para definição Para o Consumidor, Estrutura de Referência Competitiva Alternativas Posicionamento Por Usuário, Para a Empresa Quais? Comunicabilidade, Intangíveis da Marca Elementos Experiência de Marca, Branding Deve definir Posicionamento, Transação Marketing Operacional Elementos da Transação Marketing Mix Disponibilização, Para a Empresa Quais? Exequibilidade, Pontos de Paridade / Pontos de Diferença Tipos Pontos de Diferença, Pontos de Paridade / Pontos de Diferença Tipos Pontos de Paridade, Transação Marketing Operacional Elementos da Transação Marketing Mix Oferta, Marca Construção Branding, Transação Marketing Operacional Elementos da Transação Marketing Mix Serviços ao Cliente, Posicionamento Estratégias de Diferenciação Diferenciação Baseada na Imagem, Estrutura de Referência Competitiva Alternativas Posicionamento por Benefício