WARNING:
JavaScript is turned OFF. None of the links on this concept map will
work until it is reactivated.
If you need help turning JavaScript On, click here.
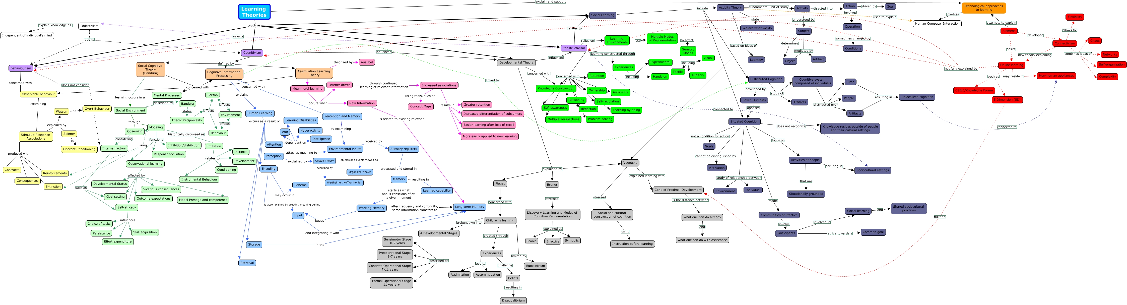
Esse mapa conceitual, produzido no IHMC CmapTools, tem a informação relacionada a: LearningTheoriesFinalVersion, 5 Dimension (5D) built on Zone of Proximal Development, Connectivism combines ideas of Networks, Discovery Learning and Modes of Cognitive Representation explained as Enactive, Social Cognitive Theory (Bandura) concerned with Cognitive Information Processing, Modeling functions Observational learning, Experiences challenge Beliefs, Observational learning affected by Goal setting, Triadic Reciprocality affects Behaviour, Developmental Theory explained by Piaget, Social and cultural construction of cognition using Instruction before learning, Meaningful learning occurs when Learner driven, Learning Theories such as Developmental Theory, Cognitivism such as Behaviourism, Social Environment through Modeling, Constructivism concerned with Learning by doing, Human Learning occurs as a result of Perception, Cognitivism influenced Developmental Theory, Increased associations results in Greater retention, 4 Developmental Stages described as Formal Operational Stage 11 years +, Stimulus-Response Associations produced with Contracts