WARNING:
JavaScript is turned OFF. None of the links on this concept map will
work until it is reactivated.
If you need help turning JavaScript On, click here.
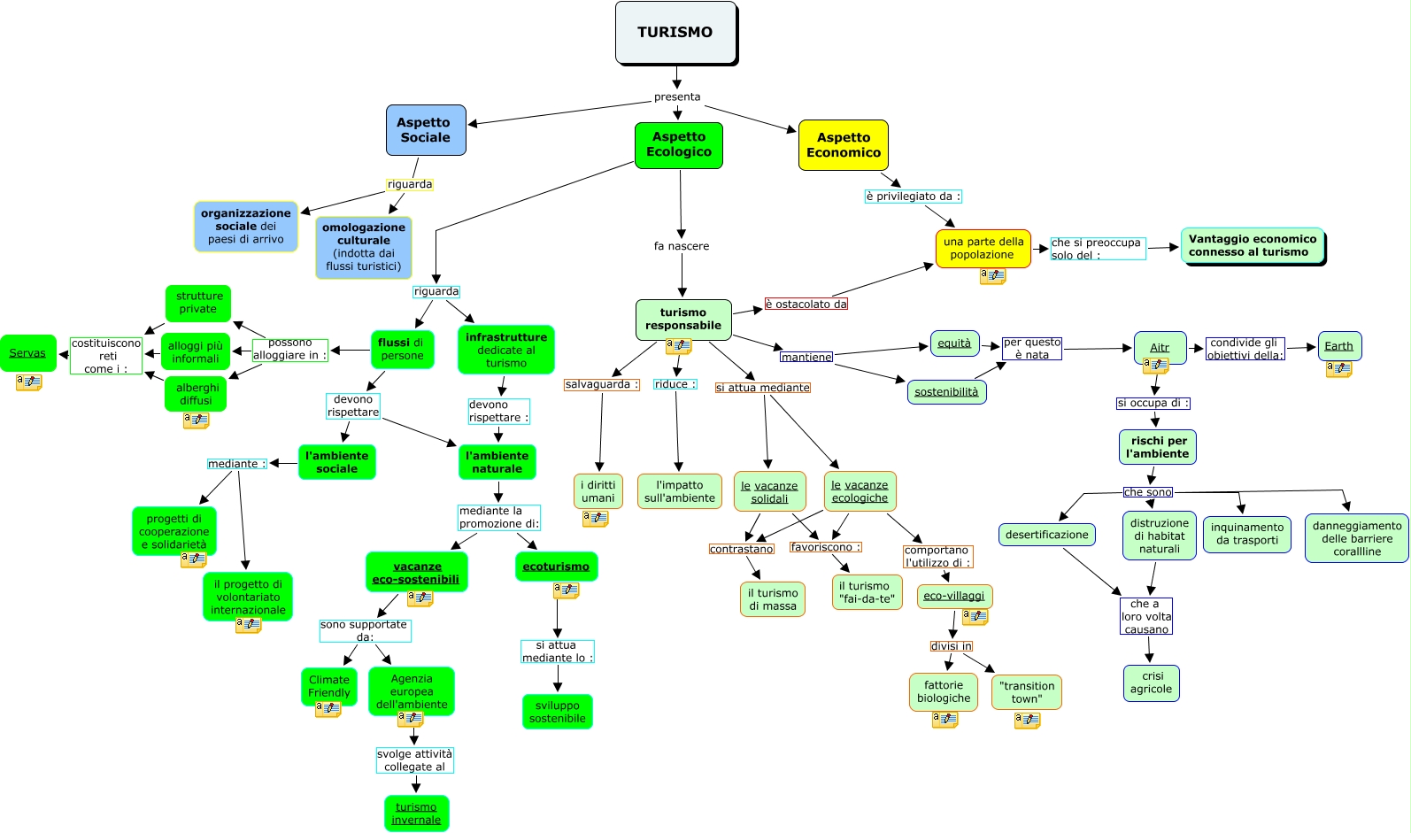
Questa Cmap, creata con IHMC CmapTools, contiene informazioni relative a: Turismo-sostenibile (Scuotto - Farinelli)-CORRETTA, vacanze eco-sostenibili sono supportate da: Agenzia europea dell'ambiente, TURISMO presenta Aspetto Sociale, infrastrutture dedicate al turismo devono rispettare : l'ambiente naturale, equità per questo è nata Aitr, sostenibilità per questo è nata Aitr, flussi di persone possono alloggiare in : alberghi diffusi, l'ambiente naturale mediante la promozione di: vacanze eco-sostenibili, l'ambiente naturale mediante la promozione di: ecoturismo, l'ambiente sociale mediante : progetti di cooperazione e solidarietà, turismo responsabile riduce : l'impatto sull'ambiente, rischi per l'ambiente che sono inquinamento da trasporti, rischi per l'ambiente che sono desertificazione, flussi di persone possono alloggiare in : alloggi più informali, Agenzia europea dell'ambiente svolge attività collegate al turismo invernale, rischi per l'ambiente che sono distruzione di habitat naturali, le vacanze solidali contrastano il turismo di massa, le vacanze ecologiche favoriscono : il turismo "fai-da-te", ecoturismo si attua mediante lo : sviluppo sostenibile, vacanze eco-sostenibili sono supportate da: Climate Friendly, strutture private costituiscono reti come i : Servas