WARNING:
JavaScript is turned OFF. None of the links on this concept map will
work until it is reactivated.
If you need help turning JavaScript On, click here.
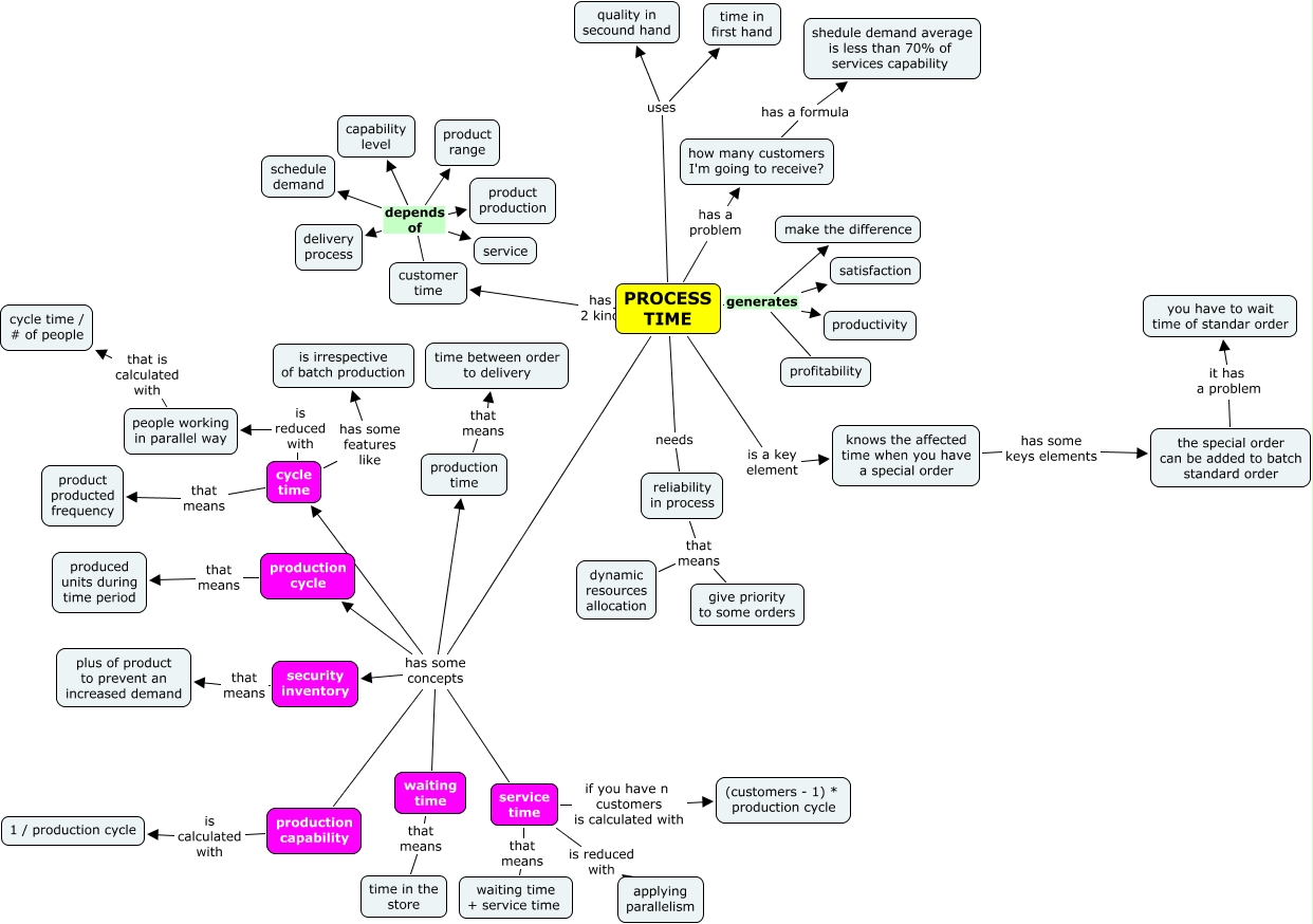
Este Cmap, tiene información relacionada con: 6-Process time, PROCESS TIME is a key element knows the affected time when you have a special order, PROCESS TIME needs reliability in process, the special order can be added to batch standard order it has a problem you have to wait time of standar order, PROCESS TIME has a problem how many customers I'm going to receive?, PROCESS TIME generates profitability, PROCESS TIME generates make the difference, security inventory that means plus of product to prevent an increased demand, PROCESS TIME has some concepts service time, people working in parallel way that is calculated with cycle time / # of people, service time that means waiting time + service time, PROCESS TIME has some concepts production capability, customer time depends of capability level, customer time depends of product production, reliability in process that means give priority to some orders, customer time depends of schedule demand, production cycle that means produced units during time period, PROCESS TIME generates productivity, service time if you have n customers is calculated with (customers - 1) * production cycle, PROCESS TIME has 2 kind customer time, reliability in process that means dynamic resources allocation