WARNING:
JavaScript is turned OFF. None of the links on this concept map will
work until it is reactivated.
If you need help turning JavaScript On, click here.
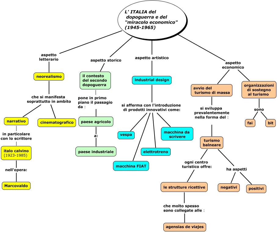
Questa Cmap, creata con IHMC CmapTools, contiene informazioni relative a: MAPPA NUOVA D'ANGELO-CORRETTA, neorealismo che si manifesta soprattutto in ambito narrativo, L' ITALIA del dopoguerra e del "miracolo economico" (1945-1965) aspetto economico organizzazioni di sostegno al turismo, le strutture ricettive che molto spesso sono collegate alle : agensias de viajes, organizzazioni di sostegno al turismo sono bit, turismo balneare ogni centro turistico offre: le strutture ricettive, avvio del turismo di massa si sviluppa prevalentemente nella forma del : turismo balneare, L' ITALIA del dopoguerra e del "miracolo economico" (1945-1965) aspetto letterario neorealismo, industrial design si afferma con l'introduzione di prodotti innovativi come: macchina da scrivere, paese agricolo a: paese industriale, italo calvino (1923-1985) nell'opera: Marcovaldo, industrial design si afferma con l'introduzione di prodotti innovativi come: elettrotreno, turismo balneare ha aspetti negativi, industrial design si afferma con l'introduzione di prodotti innovativi come: vespa, il contesto del secondo dopoguerra pone in primo piano il passagio da : paese agricolo, industrial design si afferma con l'introduzione di prodotti innovativi come: macchina FIAT, L' ITALIA del dopoguerra e del "miracolo economico" (1945-1965) aspetto artistico industrial design, narrativo in particolare con lo scrittore italo calvino (1923-1985), turismo balneare ha aspetti positivi, L' ITALIA del dopoguerra e del "miracolo economico" (1945-1965) aspetto storico il contesto del secondo dopoguerra, organizzazioni di sostegno al turismo sono fai