WARNING:
JavaScript is turned OFF. None of the links on this concept map will
work until it is reactivated.
If you need help turning JavaScript On, click here.
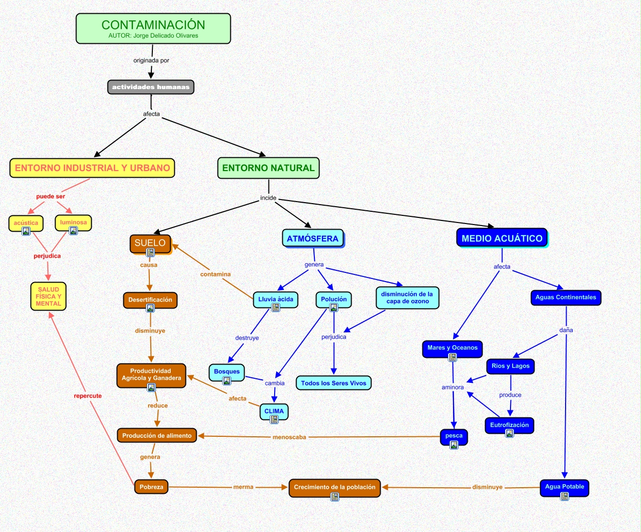
Este Cmap, tiene información relacionada con: 16. Contaminación, ATMÓSFERA genera disminución de la capa de ozono, Eutrofización aminora pesca, Aguas Continentales daña Rios y Lagos, Rios y Lagos aminora pesca, Pobreza repercute SALUD FÍSICA Y MENTAL, Agua Potable disminuye Crecimiento de la población, Mares y Oceanos aminora pesca, ATMÓSFERA genera Polución, Eutrofización aminora pesca, Lluvia ácida destruye Bosques, ENTORNO NATURAL incide SUELO, Producción de alimento genera Pobreza, Polución cambia CLIMA, Lluvia ácida contamina SUELO, ENTORNO INDUSTRIAL Y URBANO puede ser acústica, CLIMA afecta Productividad Agrícola y Ganadera, acústica perjudica SALUD FÍSICA Y MENTAL, ENTORNO NATURAL incide MEDIO ACUÁTICO, Rios y Lagos produce Eutrofización, luminosa perjudica SALUD FÍSICA Y MENTAL