IHMC Public Cmaps (3)

        Users (create your own folder...)
        Estadistica - Proba Randall Valenciano Faas

            CmapToolsTrademark.gif
            Datos.cmap
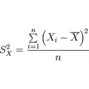
            Desv Est.jpg
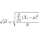
            image.jpg
            Papel de Probabilidad.jpg
            Papel de Probabilidad.cmap