WARNING:
JavaScript is turned OFF. None of the links on this concept map will
work until it is reactivated.
If you need help turning JavaScript On, click here.
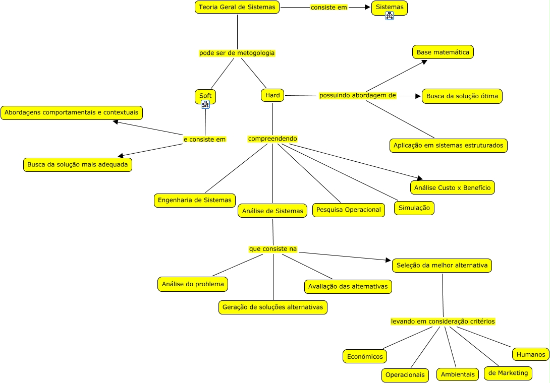
Esse mapa conceitual, produzido no IHMC CmapTools, tem a informação relacionada a: Teoria Geral de Sistemas, Hard compreendendo Pesquisa Operacional, Seleção da melhor alternativa levando em consideração critérios Humanos, Hard possuindo abordagem de Base matemática, Hard possuindo abordagem de Busca da solução ótima, Soft e consiste em Abordagens comportamentais e contextuais, Teoria Geral de Sistemas pode ser de metogologia Hard, Análise de Sistemas que consiste na Análise do problema, Hard compreendendo Simulação, Soft e consiste em Busca da solução mais adequada, Seleção da melhor alternativa levando em consideração critérios Econômicos, Teoria Geral de Sistemas consiste em Sistemas, Hard compreendendo Análise de Sistemas, Teoria Geral de Sistemas pode ser de metogologia Soft, Seleção da melhor alternativa levando em consideração critérios Ambientais, Análise de Sistemas que consiste na Avaliação das alternativas, Hard compreendendo Análise Custo x Benefício, Análise de Sistemas que consiste na Seleção da melhor alternativa, Hard compreendendo Engenharia de Sistemas, Análise de Sistemas que consiste na Geração de soluções alternativas, Hard possuindo abordagem de Aplicação em sistemas estruturados