WARNING:
JavaScript is turned OFF. None of the links on this concept map will
work until it is reactivated.
If you need help turning JavaScript On, click here.
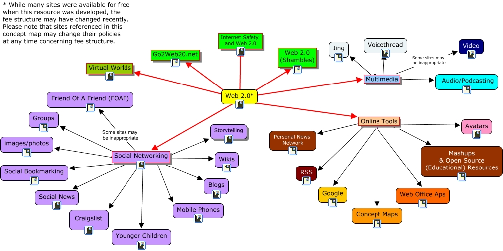
此概念图以 IHMC CmapTools 创建, 内含信息有关于: Web_2.0, Social Networking Blogs, Social Networking Mobile Phones, Social Networking ???? images/photos, Social Networking Groups, Online Tools Web Office Aps, Social Networking ???? Storytelling, Web 2.0* Go2Web20.net, Multimedia Jing, Online Tools RSS, Web 2.0* Virtual Worlds, Web 2.0* Web 2.0 (Shambles), Social Networking ???? Younger Children, Social Networking Craigslist, Multimedia ???? Audio/Podcasting, Social Networking ???? Social News, Online Tools Avatars, Social Networking Some sites may be inappropriate Friend Of A Friend (FOAF), Web 2.0* Online Tools, Web 2.0* Internet Safety and Web 2.0, Online Tools Concept Maps