IHMC Public Cmaps (3)

        Users (create your own folder...)
            Biology 123 (Fall 2010)
            Biology 123C (Wilstermann)

                PBL - Climate Change and Community
                PBL - Hot, Fat, and Crowded
                Practice Cmaps - Food Webs
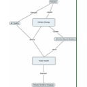
                climate change vs health ateam.cmap
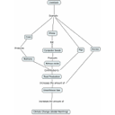
                Fantastic Four_Should We Tax Junk Foods and Drinks.cmap
                Fantastic Four's Final Copy.cmap
                Food map- Team Hershey.cmap
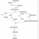
                Food Production vs. Health - Team Hershey.cmap
                Hershey -Climate Change Community.cmap
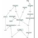
                Red Meat Cmap-Team Old Spice.cmap
                Tax Junk Food and Drinks- The DOCS 10-25-2010.cmap
                Tax Junk Foods and Drinks-Team Hershey.cmap
                TheDocs. Livestock Production.cmap
                Urban Health, team XY.cmap