WARNING:
JavaScript is turned OFF. None of the links on this concept map will
work until it is reactivated.
If you need help turning JavaScript On, click here.
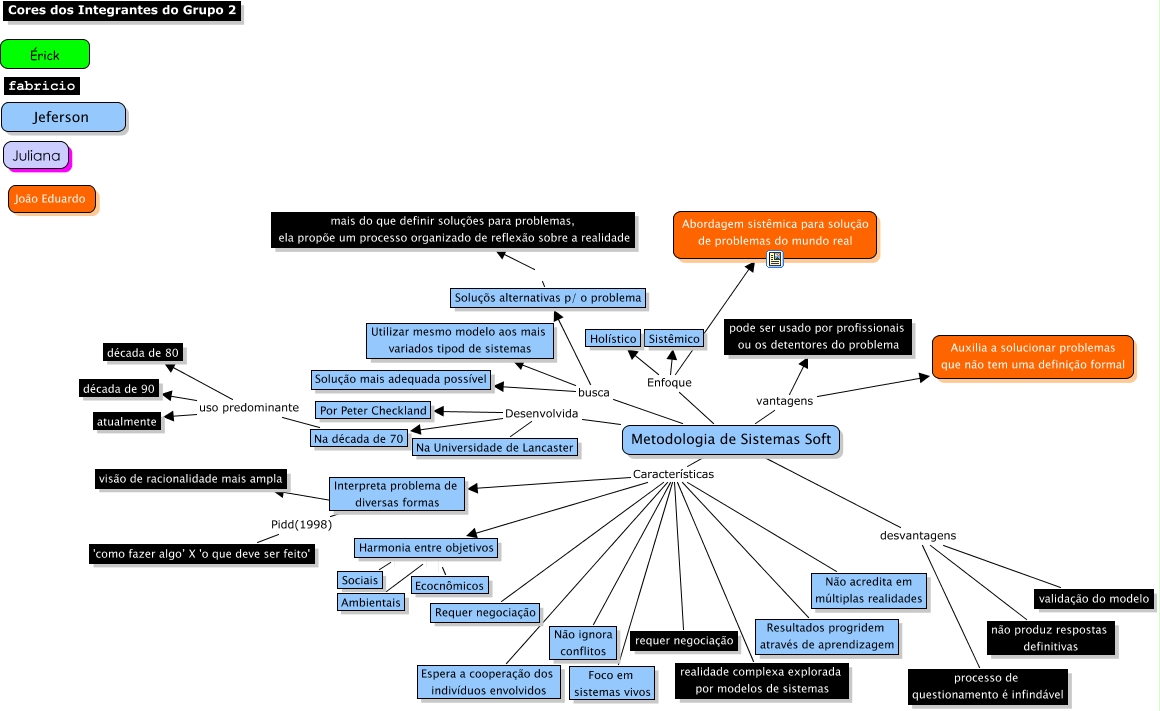
Esse mapa conceitual, produzido no IHMC CmapTools, tem a informação relacionada a: Cores Integrantes & SSM Map, Interpreta problema de diversas formas Pidd(1998) 'como fazer algo’ X 'o que deve ser feito', Metodologia de Sistemas Soft busca Soluçõs alternativas p/ o problema, Na década de 70 uso predominante década de 90, Metodologia de Sistemas Soft vantagens Auxilia a solucionar problemas que não tem uma definição formal, Metodologia de Sistemas Soft Características Foco em sistemas vivos, Metodologia de Sistemas Soft Características Não acredita em múltiplas realidades, Metodologia de Sistemas Soft desvantagens validação do modelo, Metodologia de Sistemas Soft Características Espera a cooperação dos indivíduos envolvidos, Na década de 70 uso predominante atualmente, Harmonia entre objetivos Ambientais, Metodologia de Sistemas Soft desvantagens processo de questionamento é infindável, Metodologia de Sistemas Soft Características realidade complexa explorada por modelos de sistemas, Metodologia de Sistemas Soft Características requer negociação, Soluçõs alternativas p/ o problema mais do que definir soluções para problemas, ela propõe um processo organizado de reflexão sobre a realidade, Metodologia de Sistemas Soft Desenvolvida Na década de 70, Metodologia de Sistemas Soft Características Resultados progridem através de aprendizagem, Ecocnômicos Harmonia entre objetivos, Metodologia de Sistemas Soft busca Utilizar mesmo modelo aos mais variados tipod de sistemas, Na década de 70 uso predominante década de 80, Harmonia entre objetivos Sociais