WARNING:
JavaScript is turned OFF. None of the links on this concept map will
work until it is reactivated.
If you need help turning JavaScript On, click here.
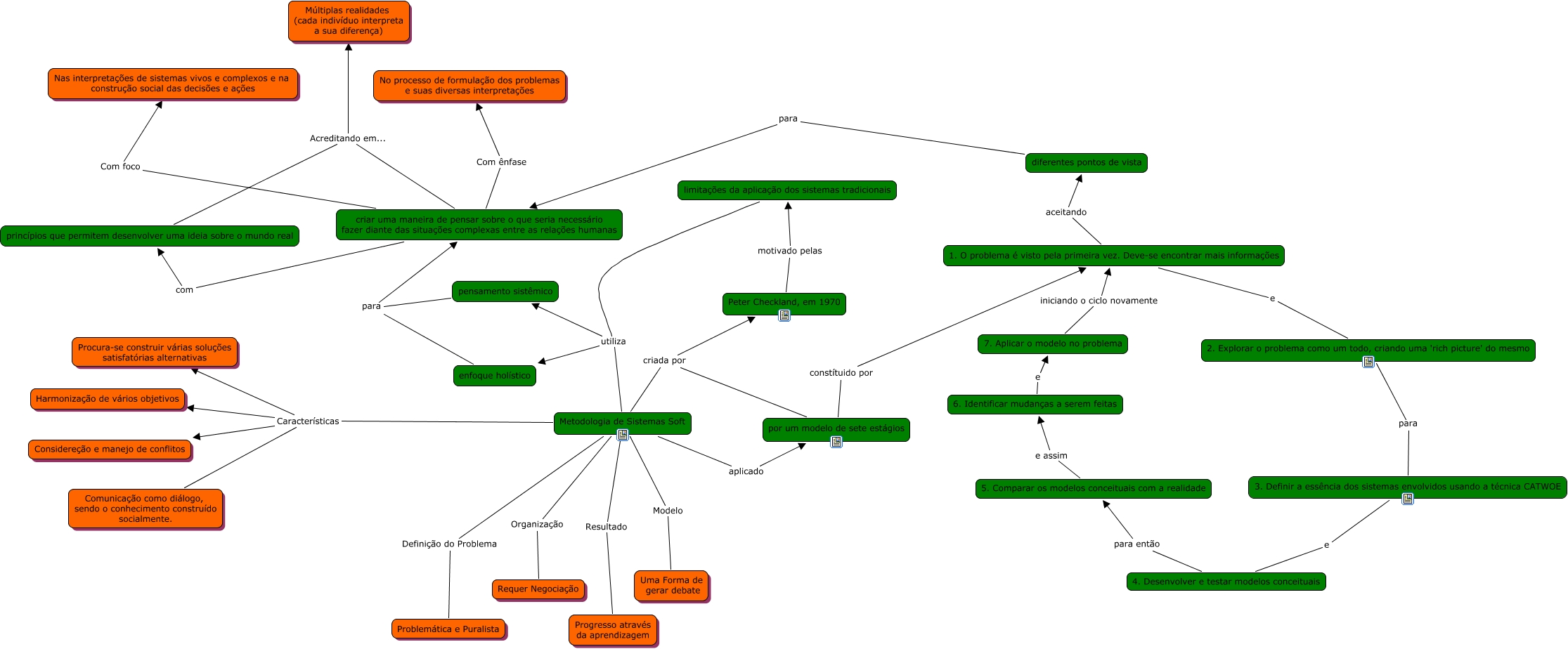
Esse mapa conceitual, produzido no IHMC CmapTools, tem a informação relacionada a: T3 - Metodologia de Sistemas Soft_modificado, Metodologia de Sistemas Soft Características Considereção e manejo de conflitos, criar uma maneira de pensar sobre o que seria necessário fazer diante das situações complexas entre as relações humanas Com foco Nas interpretações de sistemas vivos e complexos e na construção social das decisões e ações, Metodologia de Sistemas Soft Características Procura-se construir várias soluções satisfatórias alternativas, 3. Definir a essência dos sistemas envolvidos usando a técnica CATWOE e 4. Desenvolver e testar modelos conceituais, Metodologia de Sistemas Soft Definição do Problema Problemática e Puralista, 5. Comparar os modelos conceituais com a realidade e assim 6. Identificar mudanças a serem feitas, pensamento sistêmico para criar uma maneira de pensar sobre o que seria necessário fazer diante das situações complexas entre as relações humanas, Metodologia de Sistemas Soft aplicado por um modelo de sete estágios, Metodologia de Sistemas Soft Resultado Progresso através da aprendizagem, por um modelo de sete estágios constítuido por 1. O problema é visto pela primeira vez. Deve-se encontrar mais informações, princípios que permitem desenvolver uma ideia sobre o mundo real Acreditando em... Múltiplas realidades (cada indivíduo interpreta a sua diferença), Metodologia de Sistemas Soft utiliza enfoque holístico, criar uma maneira de pensar sobre o que seria necessário fazer diante das situações complexas entre as relações humanas com princípios que permitem desenvolver uma ideia sobre o mundo real, limitações da aplicação dos sistemas tradicionais utiliza pensamento sistêmico, criar uma maneira de pensar sobre o que seria necessário fazer diante das situações complexas entre as relações humanas Acreditando em... Múltiplas realidades (cada indivíduo interpreta a sua diferença), Metodologia de Sistemas Soft Características Comunicação como diálogo, sendo o conhecimento construído socialmente., Peter Checkland, em 1970 motivado pelas limitações da aplicação dos sistemas tradicionais, 4. Desenvolver e testar modelos conceituais para então 5. Comparar os modelos conceituais com a realidade, Metodologia de Sistemas Soft criada por Peter Checkland, em 1970, por um modelo de sete estágios criada por Peter Checkland, em 1970